ՀԱՅԱՍՏԱՆԻ ՀԱՆՐԱՊԵՏՈՒԹՅԱՆ ԿԱՌԱՎԱՐՈՒԹՅՈՒՆ
Ո Ր Ո Շ ՈՒ Մ
26 օգոստոսի 2010 թվականի N 1137-Ն
ՃԳՆԱԺԱՄԱՅԻՆ ԿԱՌԱՎԱՐՄԱՆ ԿԵՆՏՐՈՆԻ ՍՏԵՂԾՄԱՆ ԾՐԱԳԻՐԸ ՀԱՍՏԱՏԵԼՈՒ ՄԱՍԻՆ
Հայաստանի Հանրապետության կառավարության 2008 թվականի հուլիսի 24-ի «Հայաստանի Հանրապետության կառավարության 2008-2012 թվականների գործունեության միջոցառումների ծրագիրը հաստատելու մասին» N 878-Ն որոշման 1-ին կետով հաստատված ծրագրի «4.3.13 Արտակարգ իրավիճակների կանխարգելում» բաժնի 1-ին կետի 1.3-րդ ենթակետի և Հայաստան-ՆԱՏՕ անհատական գործընկերության գործողությունների ծրագրի կատարումն ապահովելու նպատակով Հայաստանի Հանրապետության կառավարությունը որոշում է.
1. Հաստատել Ճգնաժամային կառավարման կենտրոնի ստեղծման ծրագիրը` համաձայն հավելվածի:
2. Նախատեսվում է սույն որոշման 1-ին կետով հաստատված ծրագրի ֆինանսավորումն ստանալ Եվրամիությունից, ՆԱՏՕ-ից, Միացյալ ազգերի կազմակերպությունից, Առևտրի համաշխարհային կազմակերպությունից և այլ դոնորներից:
3. Սույն որոշումն ուժի մեջ է մտնում պաշտոնական հրապարակմանը հաջորդող օրվանից:
Հայաստանի Հանրապետության |
Տ. Սարգսյան |
2010 թ. սեպտեմբերի 10 Երևան |
Հավելված ՀՀ կառավարության 2010 թվականի օգոստոսի 26-ի N 1137-Ն որոշման |
ԾՐԱԳԻՐ
ՃԳՆԱԺԱՄԱՅԻՆ ԿԱՌԱՎԱՐՄԱՆ ԿԵՆՏՐՈՆԻ ՍՏԵՂԾՄԱՆ
1. ԾՐԱԳՐԻ ՀԻՄՆԱՎՈՐՈՒՄԸ ԵՎ ԱՆՀՐԱԺԵՇՏՈՒԹՅՈՒՆԸ
1. Հայաստանի Հանրապետությունում արտակարգ իրավիճակների և ճգնաժամերի կառավարման գործընթացի արդյունավետությունը բարձրացնելու նպատակով 2002 թվականին նախկին Հայաստանի Հանրապետության կառավարությանն առընթեր արտակարգ իրավիճակների վարչության, ներկայումս` Հայաստանի Հանրապետության արտակարգ իրավիճակների նախարարության Հայաստանի փրկարար ծառայության կազմում միջազգային փորձի հիման վրա ձևավորվեց Ճգնաժամային կառավարման կենտրոն, որը մինչ այսօր իրականացնում է գործառույթներ, որոնք հիմնականում առնչվում են արտակարգ իրավիճակների, դեպքերի, պատահարների սպասարկմանը, շահագրգիռ անձանց և ծառայություններին անհրաժեշտ տեղեկատվության տրամադրմանը, ինչպես նաև լուծում է իրազեկման և ազդարարման խնդիրներ: Միանշանակ, Կենտրոնն այսօր լուծում է կարևոր խնդիրներ և նրա դերը ոլորտում անփոխարինելի է, սակայն նման կառուցվածքով և տեխնիկական հագեցվածությամբ արտակարգ իրավիճակների և լուրջ ճգնաժամերի պարագայում այն իզորու չէ նպատակաուղղված և արդյունավետ կառավարում իրականացնել. մարտավարական նշանակության որոշումների կայացման և դրանց իրագործումն ապահովող օղակների միջև առկա են տեղեկատվական, կազմակերպչական և կառուցվածքային բազմաթիվ մակարդակներ, որոնց առկայությունը ճգնաժամի պարագայում օբյեկտիվորեն խոչընդոտելու են և որոշումների կայացման, և դրանց իրագործման գործընթացին:
2. Մշակվել և հաստատվել են աղետներին հակազդման բազմաթիվ պլաններ, ստեղծվել է ոլորտը կարգավորող որոշակի իրավական դաշտ, գործում է Ճգնաժամային կառավարման կենտրոն, ակնհայտ է, որ տարաբնույթ ճգնաժամերի, արտակարգ իրավիճակների, աղետների առաջացման դեպքում հանրապետությունում` կենտրոնացված կառավարման հնարավորություն ընձեռող հիմնական կառույցի բացակայությունը կառաջացնի լուրջ խնդիրներ և ստեղծված իրավիճակի գնահատման, և որոշումների կայացման, և հետևանքների վերացման գործընթացներում: Մասնավորապես`
1) ցածր մակարդակի վրա է պետական կառավարման մարմինների, տեղական ինքնակառավարման մարմինների, դրանցում գործող ծառայությունների միջև փոխհամագործակցության աստիճանը` արտակարգ իրավիճակներին, ճգնաժամերին պատրաստվածության գործում,
2) արտակարգ իրավիճակների, ճգնաժամերի առաջացման դեպքում կենտրոնացված կառավարման գործընթացների իրականացման համար անհրաժեշտ փաստաթղթերը գտնվում են նախարարություններում, գերատեսչություններում, և մայրաքաղաքում, օրինակ` ավերիչ երկրաշարժի դեպքում, դրանց կորուստը այդ պարագայում հնարավոր է և անթույլատրելի է,
3) ճգնաժամերի, արտակարգ իրավիճակների առաջացման դեպքում տեղեկատվության տրամադրումը շահագրգիռ ատյաններին և անձանց իրականացվում է մեծամասնությամբ հեռախոսային կապով. վերջինիս հուսալիությունը կասկածելի է հատկապես աղետների առաջացման դեպքում (որի փորձը մենք արդեն իսկ ունենք),
4) օպերատիվ տեղեկատվությունը մշակում է անցնում կառավարման տարբեր օղակներում, քանի որ դրանց տրամադրման աղբյուրները կառավարման մակարդակներից կախված տարբեր են և երբեմն տարբերվում են միմյանցից կամ կրում իրար հակասող բնույթ. այս պատճառով առաջանում է տեղեկատվության ճշգրտման անհրաժեշտություն, ինչը ժամանակի ավելորդ կորուստ է,
5) առկա տեխնիկական միջոցները և տարածքը հնարավորություն չեն ընձեռում տեղեկատվության լայնածավալ ու արդի եղանակներով մշակում իրականացնել: Սահմանափակ են նաև դեպքի վայր մեկնող օպերատիվ խմբերի տեխնիկական հնարավորությունները, և որոշումների կայացման համար անհրաժեշտ տեղեկատվությունը փոխանցվում է հեռախոսակապի կամ ռադիոկապի միջոցով: Բնականաբար, նման եղանակով անհնարին է աղետի, արտակարգ իրավիճակի մասին լիարժեք տվյալներ և տեղեկություններ փոխանցել` որոշում կայացնող անձին բացահայտելով ստեղծված իրավիճակը ողջ ծավալով,
6) ոլորտում օպերատիվ ծառայություն մատուցող ստորաբաժանումների միջև ընդհանրապես բացակայում է փոխհամագործակցությունը: Չեն իրականացվում հավաքներ, որոնց ժամանակ կարելի է առկա խնդիրների մասին քննարկումներ, վերլուծություններ կատարել և դրանցից բխող որոշումներ ընդունել: Խնդիրն ակնառու է հատկապես արտակարգ դեպքերի, պատահարների դեպքում, որտեղ ներգրավված են լինում մի քանի ծառայություն,
7) նախարարություններում, այլ պետական մարմիններում, դրանց ենթակայության տակ գտնվող ուժերի և միջոցների, շենքերի, շինությունների, դրանց վիճակի և հնարավորությունների վերաբերյալ կենտրոնացված տեղեկատվական բազա ստեղծված չէ. տվյալները գտնվում են նշված մարմիններում, և որևէ ոլորտին առնչվող տվյալների անհրաժեշտության դեպքում առաջանում է պաշտոնական նամակագրության անհրաժեշտություն:
3. Հաշվի առնելով վերոգրյալը, նոր Ճգնաժամային կառավարման կենտրոնի ստեղծումը` սույն ծրագրով ներկայացվող տարբերակով թույլ է տալիս ոչ միայն լուծել վերոհիշյալ խնդիրները, այլ նոր հարթություն տեղափոխել ճգնաժամերի կառավարման գործընթացը` ապահովելով երկրում խաղաղ և պատերազմական ժամանակաշրջաններում, ինչպես նաև ահաբեկչության հետևանքով արտակարգ իրավիճակների կառավարման օպերատիվությունը, բնակչության պաշտպանության և քաղաքացիական պաշտպանության ոլորտում տեղեկատվության ժամանակակից եղանակներով արտացոլումը, պետական կառավարման մարմինների փոխհամաձայնեցված գործողությունների ապահովումը` արդյունքում նպաստելով կառավարման արդյունավետության բարձրացմանը:
4. Հայաստանի Հանրապետության արտակարգ իրավիճակների նախարարության (այսուհետ` Նախարարություն) Ճգնաժամային կառավարման կենտրոնը (այսուհետ` Կենտրոն) Նախարարության ստորաբաժանում է, որն իրականացնում է Նախարարության, այլ շահագրգիռ նախարարությունների և գերատեսչությունների օպերատիվ-տեղեկատվական շուրջօրյա ապահովումը, արտակարգ իրավիճակների առաջացման դեպքում, քաղաքացիական պաշտպանության միջոցառումների անցկացման ժամանակ` ահազանգերի և տեղեկատվության ընդունումը, ազդարարման և արձագանքման կազմակերպումը, հետևանքների վերացման կառավարումը:
5. Կենտրոնին հանձնարարականներ և հրամաններ պետք է տրվեն Հայաստանի Հանրապետության արտակարգ իրավիճակների նախարարի (այսուհետ` Նախարար), Նախարարության Կենտրոնի պետի կողմից:
6. Կենտրոնի հաստիքացուցակը, անձնակազմի թվաքանակը պետք է հաստատվի Նախարարի կողմից:
II. ԿԵՆՏՐՈՆԻ ՆՊԱՏԱԿՆԵՐԸ ԵՎ ԽՆԴԻՐՆԵՐԸ
7. Ճգնաժամային կառավարման կենտրոնի նպատակներն են`
1) խաղաղ և պատերազմական ժամանակաշրջաններում, ինչպես նաև ահաբեկչության հետևանքով արտակարգ իրավիճակների կառավարման օպերատիվության ապահովումը,
2) արտակարգ իրավիճակներում բնակչության պաշտպանության և քաղաքացիական պաշտպանության վերաբերյալ տեղեկատվական գործընթացների կենտրոնացումը (ընդունում, մշակում, վերլուծություն, գնահատում, ամփոփում, հաղորդում, պահպանում, փոխանակում), ինչպես նաև տեղեկատվության ժամանակակից եղանակներով օպերատիվ արտացոլումը,
3) բնակչության պաշտպանության և քաղաքացիական պաշտպանության գործընթացի կառավարման արդյունավետության բարձրացումը,
4) բնակչության պաշտպանության և քաղաքացիական պաշտպանության կառավարման մարմինների փոխհամաձայնեցված գործողությունների ապահովումը:
8. Ճգնաժամային կառավարման կենտրոնի խնդիրներն են.
1) մասնակցում է կառավարման մարմինների միջև արտակարգ իրավիճակների հարցերով միասնական տեղեկատվության դաշտի ստեղծմանը,
2) արտակարգ իրավիճակների կանխման և հետևանքների մեղմացման միջոցառումների պլանավորման և հսկողության մասնակցությունը,
3) արտակարգ իրավիճակների ռիսկերի վերաբերյալ տեղեկատվության ընդունումը, ռիսկերի գնահատումը, դրանց նվազեցման ուղղությամբ որոշումների ընդունումը,
4) արտակարգ իրավիճակների, դեպքերի, պատահարների առաջացման դեպքում Նախարարության ուժերի արձագանքման, ինչպես նաև այլ նախարարությունների և գերատեսչությունների ուժերի ներգրավման ու դրանց միջև փոխգործողությունների և փոխհամագործակցության կազմակերպումը,
5) արտակարգ իրավիճակների, դեպքերի, պատահարների վայրերում հետախուզության և մոնիթորինգի կազմակերպումը, իրավասության սահմաններում` իրականացումը,
6) բնակչության պաշտպանության բնագավառում մոնիտորինգային տվյալների ընդունում, հնարավոր հետևանքների կանխատեսում և մոդելավորումը,
7) խաղաղ և պատերազմական ժամանակաշրջաններում, ինչպես նաև ահաբեկչության հետևանքով առաջացած արտակարգ իրավիճակների կառավարման իրականացումը,
8) արտակարգ իրավիճակների և պատերազմների ծագման դեպքում փրկարարական, անհետաձգելի վթարավերականգնողական աշխատանքների, բնակչության կենսագործունեության ապահովման գործընթացի, ինչպես նաև մարդասիրական օգնության օպերատիվ ու արդյունավետ կառավարումը,
9) հանրապետությունում արտակարգ իրավիճակների, դեպքերի, պատահարների վերլուծությունն ու վիճակագրության վարումը,
10) տեղեկատվական բազաների, թվային քարտեզների ստեղծումը, դրանց արդիականացումը,
11) արտակարգ իրավիճակների առաջացման դեպքում, հնարավոր հետևանքների նվազեցման և քաղաքացիական պաշտպանության միջոցառումների անցկացման ժամանակ պետական կառավարման և տեղական ինքնակառավարման մարմինների, ինչպես նաև միջազգային պայմանագրերով նախատեսված ազդարարման իրականացումը,
12) Հայաստանի Հանրապետության օրենսդրությամբ նախատեսված այլ գործառույթներ:
9. Ծրագրի իրականացման իրավական հիմքերն են`
1) «Ռազմական դրության իրավական ռեժիմի մասին» Հայաստանի Հանրապետության օրենք,
2) «Պաշտպանության մասին» Հայաստանի Հանրապետության օրենք,
3) «Արտակարգ իրավիճակներում բնակչության պաշտպանության մասին» Հայաստանի Հանրապետության օրենքի 3-րդ, 12-րդ, 13-րդ, 14-րդ, 15-րդ, 16-րդ, 17-րդ, 22-րդ հոդվածներ,
4) «Քաղաքացիական պաշտպանության մասին» Հայաստանի Հանրապետության օրենքի 3-րդ հոդված, 4-րդ հոդվածի երկրորդ պարբերության գ) կետ, 9-րդ, 10-րդ, 11-րդ, 12-րդ, 13-րդ հոդվածներ,
5) «Սեյսմիկ պաշտպանության մասին» Հայաստանի Հանրապետության օրենքի 7-րդ, 8-րդ, 9-րդ, 13-րդ, 18-րդ հոդվածներ,
6) «Հայաստանի փրկարար ծառայության մասին» Հայաստանի Հանրապետության օրենքի 5-րդ, 6-րդ, 8-րդ, 9-րդ, 10-րդ հոդվածներ,
7) «Տեխնիկական անվտանգության ապահովման պետական կարգավորման մասին» Հայաստանի Հանրապետության օրենքի 17-րդ, 18-րդ հոդվածներ,
8) «Պետական նյութական պահուստի մասին» Հայաստանի Հանրապետության օրենքի 12-րդ, 13-րդ հոդվածներ:
III. ԿԵՆՏՐՈՆԻ ԿԱՌՈՒՑՎԱԾՔԸ ԵՎ ԳՈՐԾՈՒՆԵՈՒԹՅՈՒՆԸ
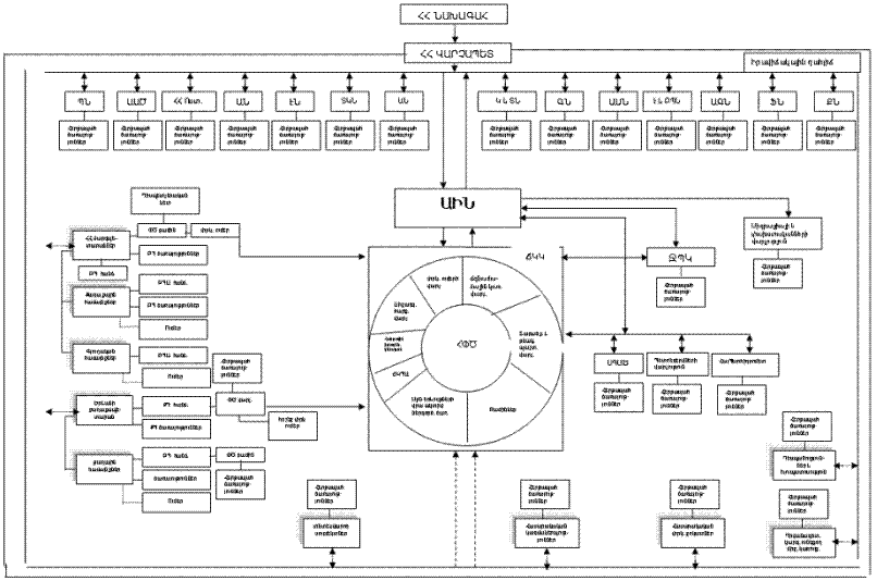
10. Կենտրոնի կազմում ընդգրկվում են` հետախուզության և մոնիթորինգի բաժինը, դիսպետչերական ծառայությունների գործունեությունը համակարգող բաժինը, վերլուծական և վիճակագրության բաժինը, ավտոմատացված համակարգերի, ծրագրային և կապի ապահովման բաժինը, անվտանգության ապահովման բաժինը, տեխնիկական սպասարկման բաժինը, օպերատիվ հերթափոխերը և ղեկավարությունը:
11. Կենտրոնն ունի յոթ շարժական կառավարման կետ, որոնցից երկուսը նախատեսված են բարձր անցողության հրամանատարաշտաբային մեքենայի, մեկը` ուղղաթիռի, չորսը` բարձր անցողության մեքենայի բազայի վրա: Կառավարման կետերի կազմը և գործառույթները սահմանում է Նախարարը, Կենտրոնի պետը:
12. Կենտրոնում գործում է իրավիճակային դահլիճ, որը նախատեսված է արտակարգ իրավիճակների առաջացման և պատերազմների ծագման դեպքում օպերատիվ ու արդյունավետ կառավարում ապահովելու համար:
Կենտրոնի ընթացիկ օպերատիվ գործունեությունն ապահովում է Հայաստանի Հանրապետության արտակարգ իրավիճակների նախարարությունը:
13. Իրավիճակային դահլիճում Հայաստանի Հանրապետության Նախագահի կամ Հայաստանի Հանրապետության վարչապետի ղեկավարությամբ աշխատում են հանրապետական գործադիր մարմինների, այլ պետական մարմինների ղեկավարները հետևյալ կազմով` Հայաստանի Հանրապետության պաշտպանության նախարար, Հայաստանի Հանրապետության տարածքային կառավարման նախարար, Հայաստանի Հանրապետության արտակարգ իրավիճակների նախարար, Հայաստանի Հանրապետության առողջապահության նախարար, Հայաստանի Հանրապետության արդարադատության նախարար, Հայաստանի Հանրապետության տրանսպորտի և կապի նախարար, Հայաստանի Հանրապետության աշխատանքի և սոցիալական հարցերի նախարար, Հայաստանի Հանրապետության բնապահպանության նախարար, Հայաստանի Հանրապետության գյուղատնտեսության նախարար, Հայաստանի Հանրապետության էներգետիկայի և բնական պաշարների նախարար, Հայաստանի Հանրապետության արտաքին գործերի նախարար, Հայաստանի Հանրապետության ֆինանսների նախարար, Հայաստանի Հանրապետության էկոնոմիկայի նախարար, Հայաստանի Հանրապետության քաղաքաշինության նախարար, Հայաստանի Հանրապետության կրթության և գիտության նախարար, Հայաստանի Հանրապետության մշակույթի նախարար, Հայաստանի Հանրապետության սփյուռքի նախարար, Հայաստանի Հանրապետության սպորտի և երիտասարդության հարցերի նախարար, Հայաստանի Հանրապետության կառավարությանն առընթեր Հայաստանի Հանրապետության ոստիկանության պետ, Հայաստանի Հանրապետության կառավարությանն առընթեր ազգային անվտանգության ծառայության տնօրեն, Հայաստանի Հանրապետության արտակարգ իրավիճակների նախարարության Հայաստանի փրկարար ծառայության տնօրեն, Հայաստանի Հանրապետության տարածքային կառավարման նախարարության ջրային տնտեսության պետական կոմիտեի նախագահ, Հայաստանի Հանրապետության տարածքային կառավարման նախարարության միգրացիայի և փախստականների գործակալության պետ, Հայաստանի Հանրապետության քաղաքացիական ավիացիայի գլխավոր վարչության պետ, Հայաստանի Հանրապետության կառավարությանն առընթեր պետական եկամուտների կոմիտեի նախագահ (ձև N 1):
Օպերատիվ աշխատանքների կարող են հրավիրվել տարածքային կառավարման մարմինների ղեկավարներ և այլ գերատեսչությունների ղեկավարներ:
14. Ճգնաժամային կառավարման կենտրոնի գործառույթները բաժանվում են երկու խմբի`
1) ամենօրյա աշխատակարգային գործառույթներ,
2) արտակարգ իրավիճակների պայմաններում իրականացվող գործառույթներ:
15. Ամենօրյա աշխատակարգային գործառույթներն ընդգրկում են`
1) պետական կառավարման և տեղական ինքնակառավարման մարմիններից ստացված տվյալների բազաների ստեղծում և դրանց մշտական ճշգրտում, ինչպես նաև դիսպետչերական ծառայություններից ստացված արտակարգ իրավիճակների, դեպքերի, պատահարների մասին տեղեկատվության ընդունումը, մշակումը և դրանց վիճակագրության վարումը,
2) տարբեր իրավիճակների վերաբերյալ գեոինֆորմացիոն և այլ կառավարման ավտոմատացված համակարգերի մշակումն ու ներդրումը,
3) կառավարման մարմինների համար շտաբային ուսումնավարժությունների անցկացումը (կառավարման մարմինների ուսուցում),
4) բնակչության իրազեկման ծրագրերի իրականացումը,
5) հանրապետությունում` ըստ սպասարկման ոլորտների, օպերատիվ իրավիճակի ներկայացումը (ներկայացուցիչների զեկույցներ` դեպքերի, պատահարների մասով) և քննարկումը,
6) համատեղ գործողությունների պլանավորումը, որոշումների նախապատրաստումը` արտակարգ իրավիճակների, դեպքերի, պատահարների քանակի նվազեցմանը և հնարավոր հետևանքների մեղմացմանն ու նպատակաուղղված վերացմանը,
7) հաշվառում, վերլուծում, ամփոփում և սահմանված կարգով տրամադրում է տեղեկատվություն Հայաստանի Հանրապետության տարածքում գրանցված արտակարգ իրավիճակների, դեպքերի, պատահարների, ինչպես նաև վերջիններիս պատճառով առաջացած հետևանքների և դրանց վերացման աշխատանքների վերաբերյալ,
8) արտակարգ իրավիճակների առաջացման, սպառնալիքի, կանխման և կանխարգելման, բնակչության պաշտպանության և քաղաքացիական պաշտպանության միջոցառումների իրականացման ժամանակ կազմակերպում և իրականացնում է Նախարարության ու Նախարարության ստորաբաժանումների ղեկավարության, պետական կառավարման մարմինների ղեկավարների ու բնակչության ազդարարումը, միջազգային պայմանագրերի շրջանակներում համապատասխան կազմակերպությունների իրազեկումը,
9) վերահսկում է դիսպետչերական կետերի, ծառայությունների գործունեությունը:
16. Արտակարգ իրավիճակների պայմաններում իրականացվող գործառույթներն ընդգրկում են կոնկրետ իրավիճակների կամ պատերազմի ծագման դեպքում օպերատիվ կառավարման բոլոր ուղղություններով գործունեությունները (ստեղծված իրավիճակի պարզաբանում և հստակեցում, առնչվածության մասով ուժերի և միջոցների ներգրավման որոշումների ընդունում և գործընթացի ապահովում, հետևանքների վերացման գործընթացի կազմակերպում և իրականացման վերահսկում և այլն):
IV. ՃԳՆԱԺԱՄԱՅԻՆ ԿԱՌԱՎԱՐՄԱՆ ԿԵՆՏՐՈՆԻ ԿԱՌՈՒՑՄԱՆ ԵՎ ԿԱՀԱՎՈՐՄԱՆ ՏԵԽՆԻԿԱԿԱՆ ԱՌԱՋԱԴՐԱՆՔ
4.1. ՏԵՂԱԿԱՅՄԱՆ ՎԱՅՐԸ ԵՎ ՏԱՐԱԾՔԸ
17. Ճգնաժամային կառավարման կենտրոնը (այսուհետ` Կենտրոն) պետք է գտնվի մայրաքաղաքի (կամ մայրաքաղաքի մոտակայքում) այնպիսի հատվածում, որտեղից առավելագույնս բարձրորակ ռադիո, հեռախոսային, համացանցի և արբանյակային կապի հնարավորություն կստեղծվի, ինչպես նաև կապահովվի բազմակողմանի էլեկտրա- գազա- ջրամատակարարում` Կենտրոնի գործառույթներն ու պահանջներն ապահովելու համար:
18. Կենտրոնի տարածքը պետք է հնարավորություն ընձեռի ստորգետնյա (20) և բացօթյա (200) ավտոմեքենաների կայանման համար: Ստորգետնյա ավտոկանգառը պետք է նախատեսվի անմիջապես շինության տակ, իսկ մոտեցումներն ապահովվեն նաև շինության ներսից` վերելակով և աստիճանավանդակով` երկկողմանի: Բացօթյա ավտոկանգառները պետք է նախագծվեն շինության թիկունքային հատվածում (100 ավտոմեքենայի)` շինությունից առնվազն 30 մ հեռավորության վրա և Կենտրոնի տարածքից դուրս` հսկիչ անցագրային կետի ճակատային մասում (100 ավտոմեքենայի):
19. Կենտրոնի տարածքը պետք է սահմանափակված լինի պաշտպանիչ պարիսպով, որը պետք է կառուցվի Կենտրոնի շենքից յուրաքանչյուր կողմի վրա ոչ պակաս, քան 30 մ հեռավորության վրա: Պարսպի բարձրությունը պետք է հաշվարկվի տեղանքի առանձնահատկություններով պայմանավորված և պետք է ապահովի դրսից տեսադաշտի սահմանափակում մինչև երկրորդ հարկի մակարդակ: Բացօթյա ավտոկանգառը պետք է սահմանափակված լինի մետաղական ցանցով և արգելաձողով:
20. Կենտրոնի տարածքում` շինության նպատակահարմար կողմի վրա պետք է կահավորվի ուղղաթիռի վայրէջքի հարթակ:
4.2. ՇԻՆՈՒԹՅՈՒՆԸ
21. Կենտրոնը նպատակահարմար է կահավորել նորակառույց, բարձր սեյսմակայունությամբ 4 հարկանի քառանկյունի շինությունում, որի նկուղային հատվածում հնարավոր կլինի նախատեսել նաև երկհարկանի բունկեր:
22. Կենտրոնում պետք է կահավորվեն հետևյալ աշխատանքային և օժանդակ տարածքները`
1) խորհրդակցությունների դահլիճ,
2) իրավիճակային դահլիճ,
3) հանդիսասրահ,
4) Կենտրոնի պետի աշխատասենյակ,
5) Կենտրոնի պետի տեղակալների աշխատասենյակներ,
6) Կենտրոնական ահազանգման կենտրոնի (այսուհետ` ԿԱԿ) հերթապահության սենյակ,
7) ԿԱԿ պետի աշխատասենյակ,
8) ԿԱԿ պետի տեղակալի աշխատասենյակ,
9) Դիսպետչերական ծառայությունների գործունեությունը համակարգող բաժնի (այսուհետ` ԴԾԳՀԲ) աշխատասենյակ,
10) ԴԾԳՀԲ պետի աշխատասենյակ,
11) Վերլուծական և վիճակագրության բաժնի (այսուհետ` ՎՎԲ) աշխատասենյակ,
12) ՎՎԲ պետի աշխատասենյակ,
13) ավտոմատացված համակարգերի, ծրագրային և կապի ապահովման բաժնի (այսուհետ` ԱՀԾԱԿԲ) աշխատասենյակ,
14) ԱՀԾԱԿԲ պետի աշխատասենյակ,
15) Հետախուզության և մոնիտորինգի բաժնի (այսուհետ` ՀՄԲ) աշխատասենյակ,
16) ՀՄԲ պետի աշխատասենյակ,
17) կապի հանգույց,
18) տեխնիկական և սպասարկման բաժնի (այսուհետ` ՏՍԲ) աշխատասենյակ,
19) ՏՍԲ պետի աշխատասենյակ,
20) վարորդների սենյակ,
21) հավաքարարների սենյակ,
22) հսկիչ անցագրային երկու կետ,
23) անվտանգության ապահովման բաժնի աշխատակիցների սենյակ,
24) հանգստի սենյակներ (Վարչապետի, ԱԻ նախարարի, նախարարների և գերատեսչության պետերի),
25) հանգստի սենյակներ (ԿԱԿ հերթապահ անձնակազմի, վարորդների, անվտանգության աշխատակիցների),
26) ճաշարան,
27) հանդերձարան,
28) մարզադահլիճ,
29) լողավազան,
30) բուժկետ,
31) լվացքատուն,
32) սանհանգույցներ,
33) լոգարաններ,
34) գեներատորների կետ (բունկերում և դրսում),
35) ՎՔՆ պահեստավորման և ՏՄ լիցքավորման կետ,
36) պահեստներ (դրսում և բունկերում),
37) ջրաջեռուցման սենյակ,
38) բունկեր:
23. Շինության առաջին հարկում պետք է գտնվեն անվտանգության աշխատակիցների սենյակը, վարորդների սենյակը, հանդերձարանը, Կենտրոնական ահազանգման կենտրոնը, ԴԾԳՀ բաժինը, ՏՍ բաժինը, բուժկետը, հաշվապահի սենյակը, վարորդների, անվտանգության աշխատակիցների և ահազանգման կենտրոնի անձնակազմի հանգստի սենյակները, հավաքարարների սենյակը, երկու սանհանգույց և երկու լոգարան:
24. Շինության երկրորդ հարկում պետք է գտնվեն խորհրդակցությունների դահլիճը, իրավիճակային դահլիճը, ԱՀԾԱԿ բաժինը, կապի հանգույցը, Կենտրոնի պետի և նրա տեղակալների աշխատասենյակները, երկու սանհանգույց և երկու լոգարան:
25. Շինության երրորդ հարկում պետք է գտնվեն հանդիսասրահը, ՎՎ բաժինը, ՀՄԲ բաժինը, ճաշարանը, մարզադահլիճը, երկու սանհանգույց և երկու լոգարան:
26. Չորրորդ հարկում պետք է գտնվեն Վարչապետի, նախարարների, ՀՀ ԱԻՆ ղեկավարության աշխատանքային (հանգստի) սենյակները (ներառվում է սանհանգույց, լոգարան, աշխատասենյակ, ննջասենյակ):
27. Շինության նկուղային 2 հարկերում պետք է գտնվեն բունկերը, լողավազանը, ջրաջեռուցման սենյակը, լվացքատունը և ավտոկանգառը:
28. Բունկերը պետք է լինի երկաթբետոնե պաշտպանված կառույց, որը պետք է հանդիսանա ինչպես թաքստոց, այնպես էլ նախատեսված լինի հակառակորդի հարձակման դեպքում երկար ժամանակահատվածում Կենտրոնի անխափան գործունեությունն ապահովելու համար:
29. Մուտքը բունկեր նախատեսված պետք է լինի շինության ներսից` երկկողմանի` աստիճանավանդակներով: Բունկերից դեպի դուրս նախատեսված պետք է լինեն ստորգետնյա պաշտպանված ելքեր դեպի բացօթյա ավտոկանգառներ (ՀԱԿ-երի հարևանությամբ), երկու քողարկված ելք` պարիսպի պարագծից դուրս, որից մեկը նախատեսվում է նաև տրանսպորտային միջոցների մոտեցման համար:
30. Բունկերը և նկուղային ամբողջ տարածքը պետք է ունենան պաշտպանված օդափոխման համակարգ, որը պետք է գործի երեք ռեժիմներում` մաքուր օդափոխման (օդը մատուցվում է միայն արտաքին փոշուց մաքրված), զտող օդափոխման (օդը մատուցվում է զտող կլանիչներով մաքրվելուց հետո) և փակ օդափոխման (մատուցվում է վերարտադրված օդ):
31. Բունկերում պետք է նախատեսվեն հետևյալ աշխատանքային և օժանդակ տարածքները`
1) խորհրդակցությունների և իրավիճակային դահլիճ,
2) Կենտրոնի պետի և տեղակալի աշխատասենյակ,
3) ԿԱԿ պետի և տեղակալի աշխատասենյակ,
4) Կենտրոնական ահազանգման կենտրոնի հերթապահության սենյակ,
5) Դիսպետչերական ծառայությունների գործունեությունը համակարգող բաժնի (այսուհետ` ԴԾԳՀԲ) աշխատասենյակ,
6) ավտոմատացված համակարգերի, ծրագրային և կապի ապահովման բաժնի (այսուհետ` ԱՀԾԱԲ) աշխատասենյակ,
7) Հետախուզության և մոնիտորինգի բաժնի (այսուհետ` ՀՄԲ) աշխատասենյակ,
8) կապի հանգույց,
9) գեներատորների սենյակ,
10) վարորդների սենյակ,
11) պահեստ (սառնախցիկներով),
12) մարտկոցների սենյակ,
13) հանգստի սենյակներ (Վարչապետի, նախարարների, վարորդների),
14) ճաշարան,
15) բուժկետ,
16) լողավազան,
17) չորսական սանհանգույց և լոգարան:
4.3. ՄԱԼՈՒԽԱՅԻՆ ՏՆՏԵՍՈՒԹՅՈՒՆԸ
32. Կենտրոնի շինության առաջին երեք հարկերում` աշխատասենյակների և միջանցքների հատակային և առաստաղի հատվածում պետք է նախատեսվեն անհրաժեշտ խորության տարածություններ, որոնք պետք է ապահովեն`
1) մալուխային համակարգի նախագծում և մոնտաժ (ներքին համակարգչային ցանցի, ձայնային, տեսահամակարգի, ռադիոկապի, համացանցի, հոսանքի մատակարարման) այնպես, որպեսզի բացառվի դրանց ազդեցությունը միմյանց վրա,
2) շահագործման ժամանակ մալուխների անցումները տարածքներով, սենյակներով, անհրաժեշտ հատվածներում դրանց անվտանգ դուրսբերումը, տեղափոխումը հարկից հարկ, սենյակից սենյակ,
3) դրանց դյուրին տարատեսակումը` ըստ սպասարկման ուղղությունների և նշանակության,
4) առանց գործունեության դադարեցման մալուխների փոփոխում, ավելացում, վերանորոգում, տեղաշարժում և այլ աշխատանքներ:
33. Մալուխները հրդեհից, խոնավությունից, մեխանիկական, այլ վնասող ազդեցություններից պաշտպանելու նպատակով ինչպես հատակային և առաստաղային, այնպես էլ աշխատանքային տարածքում պետք է անցկացվեն պաշտպանիչ խողովակաշարերով:
34. Աշխատանքային տարածքներում խողովակաշարերի մոնտաժման բարձրությունը հատակից (առաստաղից) պետք է ընտրվի տվյալ աշխատանքային տարածքի գործառութային առանձնահատկություններից ելնելով:
35. Բունկերում և նկուղային հարկի այլ աշխատանքային և օժանդակ տարածքներում մալուխային համակարգը պետք է անցկացվի պատերի և առաստաղի արտաքին մակերեսի վրայով` 2 մ ոչ ցածր բարձրության վրա:
36. Բոլոր մալուխները պետք է պիտակավորվեն այն սկզբունքով և այն պարբերությամբ (ըստ երկարության), որ դրանց վերանորոգման, փոփոխման, վերադասավորման ժամանակ ցանկացած հատվածում պարզ լինի դրանց նշանակությունը, սպասարկման ուղղությունը:
37. ՀԱԿ-երի, գեներատորների սենյակի, ՎՔՆ պահեստավորման և ՏՄ լիցքավորման կետի, պահեստի, ուղղաթիռի հարթակի, տեսավերահսկման և արտաքին լուսավորման համակարգերի մալուխները պետք է անցկացվեն գետնի տակով` պաշտպանված խողովակաշարերով` պարսպից 3-5 մ հեռավորության վրա, իսկ գետնի մակերևույթին կատարվում է համապատասխան նշանադրում:
V. ԷԼԵԿՏՐԱՄԱՏԱԿԱՐԱՐՄԱՆ ՀԱՄԱԿԱՐԳԸ
38. Կենտրոնը պետք է ունենա բազմակողմանի էլեկտրամատակարարում, որը պետք է ապահովի`
1) ստացիոնար տրանսֆորմատորային հիմնական և պահեստային կայաններից. հիմնական էլեկտրամատակարարման անջատման դեպքում ավտոմատ պետք է միացվի պահեստայինը,
2) ավտոմատացված չորս գեներատորներից, որից երկուսը պետք է գտնվեն բունկերում. պետք է գործադրվեն հերթականությամբ` ըստ հզորության անհրաժեշտության` հիմնական և պահեստային կայաններից էլեկտրամատակարարման դադարեցման դեպքում,
3) մարտկոցային համակարգից. պետք է գործադրվի ստացիոնար և գեներատորներից ստացվող էլեկտրամատակարարման դադարեցման դեպքում` ապահովելով Կենտրոնի շինության (բունկերի), ՀԱԿ-երի, գեներատորների սենյակի, պահեստի ներքին լուսավորումը: Մարտկոցների լիցքավորումը պետք է իրականացվի ինչպես ստացիոնար, այնպես էլ գեներատորներից ստացվող էլ. հոսանքից,
4) Կենտրոնի աշխատանքային սենյակներում և օժանդակ տարածքներում գործող սարքերի, սարքավորումների աշխատունակությունը վերոնշյալ համակարգերից էլ. մատակարարման դադարեցման դեպքում պետք է ապահովի պաշտպանիչ կարգավորող մարտկոցների (UPS, APC) հաշվին` առնվազն մեկ ժամվա հաշվարկով:
VI. ԼՈՒՍԱՎՈՐՄԱՆ ՀԱՄԱԿԱՐԳԸ
39. Կենտրոնի, ինչպես նաև հարակից տարածքների լուսավորումը պետք է իրականացվի հիմնական և վթարային ռեժիմներով:
40. Խորհրդակցությունների, իրավիճակային դահլիճներում և հանդիսասրահում լուսավորման համակարգը պետք է ունենա պայծառության կարգավորման հնարավորություն, որը գործադրվում է տվյալ տարածքից:
41. Կենտրոնի արտաքին լուսավորումը պետք է իրականացվի Կենտրոնի շինության (պարսպից դեպի ներս) և պարսպի (պարսպից դեպի դուրս) պարագծով հաշվարկային բարձրության և հեռավորության վրա տեղադրված լապտերներով:
42. Հոսանքի ստացիոնար աղբյուրի առկայության պարագայում պետք է ապահովվի ողջ տարածքի (ավտոկայանատեղին ներառյալ) լուսավորում:
43. Ստացիոնար էլ. մատակարարման դադարեցման դեպքում, մինչ գեներատորների մեկնարկումը, լուսավորումը պետք է ապահովվի մարտկոցներից:
44. Վթարային լուսավորման լապտերները պետք է տեղադրվեն`
1) Կենտրոնի (բունկերի) միջանցքներում` պատերի աջ և ձախ հատվածներում` իրարից հաշվարկային հեռավորության վրա` հատակի և առաստաղի մոտ,
2) սենյակների և տարածքների մուտքի և ելքի բոլոր դռների վերևի հատվածում,
3) խորհրդակցությունների, իրավիճակային դահլիճներում, հանդիսասրահում, աշխատասենյակներում, ճաշասենյակում, հանդերձարանում, մարզադահլիճում, լողավազանում, սանհանգույցներում, լոգարաններում, ՀԱԿ-երում և օժանդակ տարածքներում` առաստաղին` հաշվարկային հեռավորության վրա:
VII. ՋՐԱՄԱՏԱԿԱՐԱՐՄԱՆ ՀԱՄԱԿԱՐԳԸ
45. Կենտրոնը պետք է ունենա շուրջօրյա` հիմնական և պահուստային` վթարային ջրամատակարարում:
46. Ջրամատակարարման համակարգը պետք է ընդգրկի շինության ջեռուցման համակարգը, ավտոմատ հրդեհաշիջման համակարգը, ճաշասենյակները, լվացքատունը, սանհանգույցները, լոգարանները, լողավազանը և ստորգետնյա ավտոկանգառը:
47. Ջրամատակարարումը պետք է իրականացվի Կենտրոնի տարածքում` հորի մեջ տեղակայված երկու տարողությունների միջոցով (յուրաքանչյուրը 40 տոննա):
48. Հիմնական ջրամատակարարման դադարեցման դեպքում ջուրը պետք է մղվի Կենտրոն պոմպերի միջոցով: Երկարատև ջրամատակարարման բացակայության դեպքում տարողությունները պետք է լիցքավորվեն արտաքին աղբյուրից:
49. Խմելու ջուրը պետք է մատակարարվի առանձին, պահեստավորվի անհրաժեշտ քանակությամբ:
50. Կենտրոնը պետք է ունենա ոռոգման ջրի համակարգ:
VIII. ՋԵՌՈՒՑՄԱՆ ՀԱՄԱԿԱՐԳԸ
51. Կենտրոնում պետք է իրականացվի կենտրոնացված ջեռուցում գազի կաթսայի միջոցով, որը պետք է տեղակայված լինի նկուղային հարկում:
52. Ջեռուցման համակարգը պետք է ընդգրկի շինության ողջ տարածքը, ՀԱԿ-երը և պետք է ունենա ըստ տարածքների (հարկերի, աշխատանքային սենյակների) ջերմաստիճանի կարգավորման հնարավորություն:
53. Գազամատակարարման դադարեցման դեպքում ջեռուցումը պետք է իրականացվի էլ. հոսանքով` աշխատանքային սենյակների հատակում մոնտաժված ջեռուցման համակարգի միջոցով:
IX. ՕԴԱՓՈԽՄԱՆ ՀԱՄԱԿԱՐԳԸ
54. Կենտրոնի օդափոխումը պետք է իրականացվի շինության ողջ տարածքում ավտոմատացված սկզբունքով և առանձին տեղադրված օդակարգավորման համակարգերի շնորհիվ` անհատական միկրոկլիմայի կարգավորման հնարավորությամբ (դահլիճներում, հանդիսասրահում, ԿԱԿ-ի հերթապահ մասում, աշխատանքային սենյակներում):
X. ԱՆՎՏԱՆԳՈՒԹՅԱՆ ՀԱՄԱԿԱՐԳԸ
55. Կենտրոնի անվտանգության համակարգում պետք է ներառվեն`
1) Կենտրոնի տեսավերահսկման համակարգը,
2) տվյալների վերլուծման և պահպանման համակարգը,
3) ստացիոնար և դյուրակիր մետաղափնտրիչ սարքերը,
4) հրդեհաշիջման և հրդեհային տագնապի ավտոմատ համակարգերը,
5) մուտքի (ելքի) քարտային վերահսկման համակարգը,
6) պաշտպանիչ ազդանշանային համակարգը,
7) իրազեկման և տարահանման կառավարման համակարգը:
56. Կենտրոնի շինության և տարածքի տեսավերահսկումը կառավարվում է անվտանգության ապահովման սենյակներից, իսկ պարսպից դուրս` ՀԱԿ-երից:
57. Շինության ներսում տեսախցիկների միջոցով պետք է վերահսկվեն բոլոր միջանցքները, լողավազանը, մարզադահլիճը, ԿԱԿ հերթապահության սենյակը, կապի հանգույցը, հանդերձարանը, ջրաջեռուցման սենյակը, ստորգետնյա ավտոկանգառը, իսկ Կենտրոնի տարածքում` ՀԱԿ-երը, գեներատորների կետը, ՎՔՆ պահեստավորման և ՏՄ լիցքավորման կետը և պարսպից ներս ընկած տարածքը:
58. Պարսպից դուրս պետք է վերահսկվեն ավտոկանգառը, դեպի ավտոկանգառ մոտեցումը և պարսպի հարակից տարածքները մինչև 20 մ հեռավորության վրա:
59. Արտաքին տեսավերահսկում իրականացնող սարքերը պետք է հագեցած լինեն գիշերային տեսունակությունով, տեսադաշտի հեռակառավարման հնարավորությամբ և պետք է ապահովեն տեսանելիության բարձր որակ:
60. Տեսավերահսկման համակարգի մալուխները պետք է մոնտաժվեն այնպես, որ պաշտպանված լինեն արտաքին ազդեցությունից:
61. Տվյալների վերլուծման և պահպանման համակարգը պետք է գտնվի անվտանգության ապահովման սենյակում և ապահովի տեսավերահսկման համակարգի աշխատանքը, շուրջօրյա տեսաձայնագրումը, ինչպես նաև մուտքի (ելքի) քարտային համակարգի, հրդեհաշիջման, հրդեհային տագնապի համակարգերի, պաշտպանիչ ազդանշանային համակարգի, իրազեկման և տարահանման կառավարման համակարգի վերահսկումը:
62. Մուտքի (ելքի) վերահսկման համակարգը պետք է տեղադրվի համապատասխան տարածքների, վերելակի, հարկերի մուտքի դռներին և ապահովի մուտքի թույլտվություն շինության տարբեր մակարդակներ, տարածքներ տարատեսակված քարտերի միջոցով, որոնց կիրառումը պետք է վերահսկվի համակարգչային ծրագրով:
63. Իրազեկման և տարահանման կազմակերպման համակարգը պետք է նախատեսված լինի Կենտրոնի ամբողջ տարածքում անձնակազմի իրազեկման, իսկ շինության ներսում` նաև անվտանգ և արագ տարահանման գործընթացների իրականացման համար:
64. Շինության ներսում (դրսում գտնվող աշխատանքային տարածքներում) իրազեկումը պետք է իրականացվի առաստաղին մոնտաժված բարձրախոսների միջոցով, որոնք պետք է տեղադրվեն բոլոր հարկերում` տարածքներում և սենյակներում (ներառյալ բունկերը) հաշվարկային հեռավորության վրա և պետք է կառավարվեն անվտանգության սենյակից:
65. Իրազեկման համակարգը պետք է գործադրվի ինչպես ընդհանուր` միաժամանակ ներառելով բոլոր բարձրախոսները, այնպես էլ առանձին տարածքներով:
66. Տարահանման կազմակերպման համակարգը պետք է գործի Կենտրոնի շինությունում` միջանցքի պատերին, աստիճանավանդակներում, մուտքի (ելքի) դռներին տեղադրված լուսային տեղեկացման սարքերի միջոցով` իրազեկման համակարգի ուղղորդմամբ:
XI. ԿԱՊԻ ՀԱՄԱԿԱՐԳԸ
67. Կենտրոնի կապի համակարգը պետք է ներառի`
1) կենտրոնացված ազդարարման համակարգը,
2) կարճալիք և գերկարճալիք ռադիոկապը,
3) ուղիղ հեռախոսային կապը,
4) ստացիոնար հեռախոսակապը,
5) ֆաքսիմիլային կապը,
6) արբանյակային կապը,
7) տեսաձայնային կապը,
8) ներքին հեռախոսակապը,
9) համացանցը,
10) ներքին ցանցը,
11) բարձրաձայնային կապը:
XII. ՃԳՆԱԺԱՄԱՅԻՆ ԿԱՌԱՎԱՐՄԱՆ ԿԵՆՏՐՈՆԻ ՀԱՍՏԻՔԱՊԱՇՏՈՆԱՅԻՆ ԿԱՌՈՒՑՎԱԾՔԸ
68. Ղեկավարություն: Կենտրոնի ղեկավարությունը և վարչական ապարատը պետք է կազմված լինի հետևյալ հաստիքային պաշտոններով`
1) Կենտրոնի պետ - 1,
2) Կենտրոնի պետի տեղակալ օպերատիվ կառավարման գծով - 1,
3) Կենտրոնի պետի տեղակալ տեղեկատվական և տեխնիկական ապահովման գծով -1,
4) Բժիշկ - 1,
5) Հաշվապահ (գանձապահ) - 1,
6) Գործավար - 3,
7) Վարորդ - 1:
69. Օպերատիվ հերթափոխեր: Օպերատիվ հերթափոխերում պետք է լինեն`
1) Հերթափոխի պետ - 5,
2) Օպերատիվ հերթապահ - 12,
3) Տեխնիկ կապի գծով - 5,
4) Վարորդ - 5:
70. Ավտոմատացված համակարգերի ծրագրային և կապի ապահովման բաժին: Բաժնի կազմը պետք է բաղկացած լինի`
1) Բաժնի պետ - 1,
2) Ավագ մասնագետ ԱՀ գծով - 1,
3) Ավագ մասնագետ ԾԱ գծով - 1,
4) Ավագ մասնագետ կապի գծով - 1,
5) Մասնագետ ԱՀ գծով - 2,
6) Մասնագետ ԾՀ գծով - 2,
7) Մասնագետ կապի գծով - 2,
8) Համակարգչային օպերատոր - 3:
71. Հետախուզության և մոնիտորինգի բաժին: Բաժնի կազմը պետք է բաղկացած լինի`
1) Բաժնի պետ - 1,
2) Ավագ հրահանգիչ - 2,
3) Հրահանգիչ - 3:
72. Դիսպետչերական ծառայությունների գործունեությունը համակարգող բաժին: Բաժնի կազմը պետք է բաղկացած լինի`
1) Բաժնի պետ - 1,
2) Ավագ հրահանգիչ - 2,
3) Հրահանգիչ - 3:
73. Վերլուծական և վիճակագրության բաժին: Բաժնի կազմը պետք է բաղկացած լինի`
1) Բաժնի պետ - 1,
2) Գլխավոր մասնագետ - 1,
3) Համակարգչային օպերատոր - 3:
74. Անվտանգության ապահովման բաժին: Բաժնի կազմը պետք է բաղկացած լինի`
1) Բաժնի պետ - 1,
2) Պահպանության ավագ սպա - 5,
3) Պահպանության սպա - 12:
75. Տեխնիկական և սպասարկման բաժին: Բաժնի կազմը պետք է բաղկացած լինի`
1) Բաժնի պետ - 1,
2) Պարետ - 1,
3) Դիզելիստ-լիցքավորող- 1,
4) Պահեստապետ - 1,
5) Լվացարարուհի - 1,
6) Հավաքարար - 3,
7) Խոհարար - 2,
8) Բուֆետապան - 1:
76. Այսպիսով նորաստեղծ Կենտրոնի համար անհրաժեշտ է 95 հաստիք, որից` 66 փրկարարական ծառայող, 2 քաղաքացիական աշխատող, 27 տեխնիկական սպասարկում իրականացնող:
77. Ներկայումս Հայաստանի փրկարար ծառայության ճգնաժամային կառավարման կենտրոնում առկա է 50 հաստիք, որը ներառվելու է նորաստեղծ Կենտրոնում:
78. Այսպիսով անհրաժեշտ կլինի լրացուցիչ 45 հաստիք, որոնց պահպանման համար ամսական անհրաժեշտ կլինի ևս 3 682 403 ՀՀ դրամ գումար:
XIII. ՃԳՆԱԺԱՄԱՅԻՆ ԿԱՌԱՎԱՐՄԱՆ ԿԵՆՏՐՈՆԻ ՍՏԵՂԾՄԱՆ ՀԱՄԱՐ ԱՆՀՐԱԺԵՇՏ ՄԻՋՈՑՆԵՐԻ ՀԱՇՎԱՐԿ
79. Հայաստանի Հանրապետության արտակարգ իրավիճակների նախարարության ճգնաժամային կառավարման կենտրոնի համար անհրաժեշտ գույքի ծախսերի հաշվարկն է`
Հ/հ |
Անվանումը |
Քանակը, հատ |
1 հատի արժեքը |
Արժեքը, ՀՀԴ |
Արժեքը, ԱՄՆԴ |
1 |
Սեղան նիստերի (50 անձի համար) |
1 |
2 000 000 |
2 000 000 |
5405,4 |
2 |
Սեղան նիստերի (30 անձի համար) |
1 |
1 200 000 |
1 200 000 |
3243,2 |
3 |
Սեղան (ղեկավարի) |
22 |
120 000 |
2 640 000 |
7135,1 |
4 |
Սեղան աշխատանքային |
134 |
149 000 |
19 966 000 |
53962,2 |
5 |
Սեղան դիսպետչերի |
29 |
110 000 |
3 190 000 |
8621,6 |
6 |
Սեղան համակարգչի |
5 |
50 000 |
250 000 |
675,7 |
7 |
Սեղան ճաշի |
30 |
20 000 |
600 000 |
1621,6 |
8 |
Աթոռ փափուկ (մեծ) |
110 |
70 000 |
7 700 000 |
20810,8 |
9 |
Աթոռ փափուկ |
370 |
20 000 |
7 400 000 |
20000,0 |
10 |
Աթոռ շարժական ղեկավարի |
37 |
20 000 |
740 000 |
2000,0 |
11 |
Աթոռ շարժական |
53 |
70 000 |
3 710 000 |
10027,0 |
12 |
Պահարան հագուստի (հանդերձարանի) |
70 |
50000 |
3 500 000 |
9459,5 |
13 |
Պահարան հագուստի |
63 |
140000 |
8 820 000 |
23837,8 |
14 |
Պահարան չհրկիզվող |
58 |
150000 |
8 700 000 |
23513,5 |
15 |
Պահարան մետաղական (փաստաթղթերի) |
41 |
125000 |
5 125 000 |
13851,4 |
16 |
Պահարան գրքերի |
64 |
100000 |
6 400 000 |
17297,3 |
17 |
Մահճակալ |
97 |
60000 |
5 820 000 |
15729,7 |
18 |
Բազկաթոռ |
15 |
148000 |
2 220 000 |
6000,0 |
19 |
Բազմոց |
8 |
370000 |
2 960 000 |
8000,0 |
20 |
Օդորակիչ մեծ (դահլիճների) |
8 |
750 000 |
6 000 000 |
16216,2 |
21 |
Օդորակիչ |
59 |
520 000 |
30 680 000 |
82918,9 |
22 |
Սառնարան (սառնախցիկ-480լ) |
6 |
270 000 |
1 620 000 |
4378,4 |
23 |
Սառնարան մեծ (510լ) |
8 |
485 000 |
3 880 000 |
10486,5 |
24 |
Սառնարան փոքր (աշխատասենյակի) |
44 |
120 000 |
5 280 000 |
14270,3 |
25 |
Լվացքի մեքենա |
3 |
300 000 |
900 000 |
2432,4 |
26 |
Չորացման մեքենա |
3 |
185 000 |
555 000 |
1500,0 |
27 |
Լոգարան (լրակազմ) |
54 |
1 000 000 |
54 000 000 |
145945,9 |
28 |
Սան.հանգույց (լրակազմ) |
70 |
500 000 |
35 000 000 |
94594,6 |
Ընդամենը |
230 856 000 |
623935,1 |
80. Հայաստանի Հանրապետության արտակարգ իրավիճակների նախարարության ճգնաժամային կառավարման կենտրոնի կապի միջոցների ձեռքբերման ծախսերի հաշվարկն է`
Հ/հ |
Անվանումը |
Քանակը, հատ |
1 հատի արժեքը |
Արժեքը, ՀՀԴ |
Արժեքը, ԱՄՆԴ |
1 |
Ներքին ԱՀԿ |
2 |
4 000 000 |
8 000 000 |
21621,6 |
2 |
Հեռախոս ներքին |
164 |
6 000 |
984 000 |
2659,5 |
3 |
Հեռախոս քաղաքային |
21 |
13 000 |
273 000 |
737,8 |
4 |
Հեռախոս բազմաֆունկցիոնալ (դիսպետչերի) |
112 |
60 000 |
6 720 000 |
18162,2 |
5 |
Ռադիոկայան ԳԿԱ (ստացիոնար, լրակազմ) |
26 |
555 000 |
14 430 000 |
39000,0 |
6 |
Ռադիոկայան ԿԱ (ստացիոնար, լրակազմ) |
3 |
1 850 000 |
5 550 000 |
15000,0 |
7 |
Ֆաքս |
15 |
53 000 |
795 000 |
2148,6 |
8 |
Ռադիոկայան դյուրակիր ԳԿԱ |
40 |
120 000 |
4 800 000 |
12973,0 |
9 |
Արբանյակային կապ |
2 |
1 904 000 |
3 808 000 |
10291,9 |
Ընդամենը |
45 360 000 |
122594,6 |
81. Հայաստանի Հանրապետության արտակարգ իրավիճակների նախարարության ճգնաժամային կառավարման կենտրոնի կահավորման համար անհրաժեշտ համակարգչային տեխնիկայի, սարքերի և սարքավորումների ծախսերի հաշվարկն է`
Հ/հ |
Անվանումը |
Քանակը, հատ |
1 հատի արժեքը |
Արժեքը, ՀՀԴ |
Արժեքը, ԱՄՆԴ |
1 |
Համակարգիչ դյուրակիր (սիս. ծրագր. փաթեթ) |
61 |
740 000 |
45 140 000 |
122000,0 |
2 |
Համակարգիչ (սիստ. ծրագր. փաթեթ) |
101 |
1 000 000 |
101 000 000 |
272973,0 |
3 |
Մոնիտոր 19' |
65 |
104 000 |
6 760 000 |
18270,3 |
4 |
Մոնիտոր 22' |
85 |
130 000 |
11 050 000 |
29864,9 |
5 |
Սերվեր (սիստ. ծրագր. փաթեթ) |
9 |
4 575 000 |
41 175 000 |
111283,8 |
6 |
UPS (պաշտպանիչ մարտկոց) |
103 |
70 000 |
7 210 000 |
19486,5 |
7 |
Տպիչ լազերային (Ա-4 ֆորմատի) |
31 |
80 000 |
2 480 000 |
6702,7 |
8 |
Տպիչ լազերային (Ա-3 ֆորմատի) |
6 |
120 000 |
720 000 |
1945,9 |
9 |
Սքաներ (A 2 ֆորմատ) |
2 |
200 000 |
400 000 |
1081,1 |
10 |
Սքաներ (A 3 ֆորմատ) |
2 |
120 000 |
240 000 |
648,6 |
11 |
Մոնիտոր մեծ (պատի) |
20 |
2 250 000 |
45 000 000 |
121621,6 |
12 |
ԴՎԴ |
31 |
55 000 |
1 705 000 |
4608,1 |
13 |
ԴՎԴ` ձայնագրման հնարավորությամբ |
2 |
150 000 |
300 000 |
810,8 |
14 |
Տեսախցիկ թվային |
4 |
600 000 |
2 400 000 |
6486,5 |
15 |
Հեռուստացույց մեծ |
6 |
600 000 |
3 600 000 |
9729,7 |
16 |
Հեռուստացույց 54սմ |
40 |
130 000 |
5 200 000 |
14054,1 |
17 |
Արբանյակային համակարգ |
7 |
250 000 |
1 750 000 |
4729,7 |
18 |
Էլեկտրոնային պրոյեկտոր |
5 |
600 000 |
3 000 000 |
8108,1 |
19 |
Ֆոտոապարատ թվային |
1 |
200 000 |
200 000 |
540,5 |
20 |
Անհատական կողմնորոշման ընդունիչ (GPS) |
4 |
190 000 |
760 000 |
2054,1 |
21 |
Նավիգացիոն համակարգ (GARMIN GPSMAP-620) |
4 |
320 000 |
1 280 000 |
3459,5 |
22 |
Միկրոֆոն նիստերի (լրակազմ 55 տեղի համար) |
1 |
1 500 000 |
1 500 000 |
4054,1 |
23 |
Միկրոֆոն նիստերի (լրակազմ 5 տեղի համար) |
1 |
140 000 |
140 000 |
378,4 |
24 |
Ստացիոնար մետաղափնտրիչ սարք |
2 |
1 800 000 |
3 600 000 |
9729,7 |
25 |
Դյուրակիր մետաղափնտրիչ սարքերը |
2 |
100 000 |
200 000 |
540,5 |
Ընդամենը |
283 010 000 |
764891,9 |
82. Հայաստանի Հանրապետության արտակարգ իրավիճակների նախարարության ճգնաժամային կառավարման կենտրոնի տրանսպորտային միջոցների ձեռքբերման ծախսերի հաշվարկն է`
Հ/հ |
Անվանումը |
Քանակը, հատ |
1 հատի արժեքը |
Արժեքը, ՀՀԴ |
Արժեքը, ԱՄՆԴ |
1 |
Ավտոմեքենա (բարձր անցողության) |
4 |
18 000 000 |
72 000 000 |
194594,6 |
2 |
Միկրոավտոբուս |
2 |
12 000 000 |
24 000 000 |
64864,9 |
3 |
Ավտոմեքենա (ծառայող., մարդատար) |
4 |
10 000 000 |
40 000 000 |
108108,1 |
4 |
Ուղղաթիռ (MD-600N) |
1 |
925 000 000 |
925 000 000 |
2500000,0 |
5 |
Ձնագնաց |
2 |
3 330 000 |
6 660 000 |
18000,0 |
6 |
Ջրագնաց |
2 |
3 700 000 |
7 400 000 |
20000,0 |
7 |
ՀՇՄ |
2 |
36 000 000 |
72 000 000 |
194594,6 |
8 |
Հոսանքի գեներատոր |
4 |
2 000 000 |
8 000 000 |
21621,6 |
9 |
Հոսանքի գեներատոր (շարժ., փոքր, 4կՎտ) |
4 |
510 000 |
2 040 000 |
5513,5 |
Ընդամենը |
1 157 100 000 |
3127297,3 |
83. Հայաստանի Հանրապետության արտակարգ իրավիճակների նախարարության ճգնաժամային կառավարման կենտրոնի սպասարկման համակարգերի ծախսերի հաշվարկն է`
Հ/հ |
Անվանումը |
Քանակը |
Չափման միավորը |
Ընդամենը, քմ |
1 միավորի արժեքը, ՀՀԴ |
Ընդհանուր արժեքը, ՀՀԴ |
Ընդհանուր արժեքը, ԱՄՆԴ |
1 |
Տեսավերահսկման համակարգ |
1 |
քմ |
15 000 |
14 800 |
222 000 000 |
600000,0 |
2 |
Հրդեհաշիջման և հրդեհային տագնապի ավտոմատ համակարգեր |
1 |
քմ |
6 000 |
14 800 |
88 800 000 |
240000,0 |
3 |
Օդափոխության և ջերմակարգավորման համակարգ |
1 |
քմ |
4 000 |
112 000 |
448 000 000 |
1210810,8 |
Ընդամենը |
758 800 000 |
2050810,8 |
84. Հայաստանի Հանրապետության արտակարգ իրավիճակների նախարարության ճգնաժամային կառավարման կենտրոնի շինարարական ծախսերի հաշվարկն է`
Հ/հ |
Անվանումը |
Քանակը |
Չափման միավորը |
Ընդամենը |
Միավորի արժեքը, ՀՀԴ |
Արժեքը, ՀՀԴ |
Արժեքը, ԱՄՆԴ |
1 |
Շինության նկուղային հարկերը |
2 |
քմ |
2 000 |
185 000 |
370 000 000 |
1000000,0 |
2 |
Շինության հարկերը |
4 |
քմ |
4 000 |
148 000 |
592 000 000 |
1600000,0 |
3 |
Շինության արտաքին կառույցները |
5 |
քմ |
300 |
40 000 |
12 000 000 |
32432,4 |
4 |
Պարիսպ 2*(90*130) |
1 |
գմ |
440 |
18 500 |
8 140 000 |
22000,0 |
5 |
Մետաղացանց (15*90*15) |
1 |
գմ |
120 |
12 000 |
1 440 000 |
3891,9 |
6 |
Ուղղաթիռի հարթակ |
1 |
քմ |
150 |
7 000 |
1 050 000 |
2837,8 |
7 |
Ասֆալտապատում |
1 |
քմ |
3 000 |
5 000 |
15 000 000 |
40540,5 |
Ընդամենը |
999 630 000 |
2701702,7 |
85. Այսպիսով Հայաստանի Հանրապետության արտակարգ իրավիճակների նախարարության ճգնաժամային կառավարման կենտրոնի ստեղծման համար անհրաժեշտ է 5 324 756 000 ՀՀ դրամ (14 391 232 ԱՄՆ դոլար) հետևյալ հաշվարկով`
Հ/հ |
Անվանումը |
Արժեքը, ՀՀԴ |
Արժեքը, ԱՄՆԴ |
1 |
Ընդամենը գույքի համար |
230 856 000 |
623 935 |
2 |
Ընդամենը ՀՏ, ՍՍ համար |
283 010 000 |
764 892 |
3 |
Ընդամենը ՏՄ և ՍՍ համար |
1 157 100 000 |
3 127 297 |
4 |
Ընդամենը շինության կառուցման համար |
999 630 000 |
2 701 703 |
5 |
Ընդամենը կապի գույքի համար |
45 360 000 |
122 595 |
6 |
Սպասարկման համակարգերի համար |
758 800 000 |
2 050 811 |
7 |
Ծրագրային ապահովում |
1 850 000 000 |
5 000 000 |
Ընդամենը |
5 324 756 000 |
14 391 232 |
Հայաստանի Հանրապետության կառավարության աշխատակազմի ղեկավար |
Դ. Սարգսյան |
Ձև N 1
