ԵՎՐԱՍԻԱԿԱՆ ՏՆՏԵՍԱԿԱՆ ՀԱՆՁՆԱԺՈՂՈՎ
ԿՈԼԵԳԻԱ
Ո Ր Ո Շ ՈՒ Մ
6 մայիսի 2024 թվականի |
թիվ 44 |
քաղ. Մոսկվա |
««ՄԱՔՍԱՅԻՆ ՏԱՐԱՆՑՈՒՄ» ՄԱՔՍԱՅԻՆ ԸՆԹԱՑԱԿԱՐԳԻՆ ՀԱՄԱՊԱՏԱՍԽԱՆ ԱՊՐԱՆՔՆԵՐԻ ՓՈԽԱԴՐՈՒՄՆԵՐԻ ՀՍԿՈՂՈՒԹՅԱՆ ԳՈՐԾԸՆԹԱՑՈՒՄ ԵՎՐԱՍԻԱԿԱՆ ՏՆՏԵՍԱԿԱՆ ՄԻՈՒԹՅԱՆ ԱՆԴԱՄ ՊԵՏՈՒԹՅՈՒՆՆԵՐԻ ՄԱՔՍԱՅԻՆ ՄԱՐՄԻՆՆԵՐԻ ՄԻՋԵՎ ԷԼԵԿՏՐՈՆԱՅԻՆ ՓԱՍՏԱԹՂԹԵՐԻ ԵՎ (ԿԱՄ) ՏԵՂԵԿՈՒԹՅՈՒՆՆԵՐԻ ՓՈԽԱՆԱԿՄԱՆ ԱՊԱՀՈՎՈՒՄ» ԸՆԴՀԱՆՈՒՐ ԳՈՐԾԸՆԹԱՑԻ ԻՐԱԳՈՐԾՄԱՆ ԿԱՆՈՆՆԵՐՈՒՄ ՓՈՓՈԽՈՒԹՅՈՒՆՆԵՐ ԿԱՏԱՐԵԼՈՒ ՄԱՍԻՆ
«Եվրասիական տնտեսական միության շրջանակներում տեղեկատվական հաղորդակցական տեխնոլոգիաների և տեղեկատվական փոխգործակցության մասին» արձանագրության («Եվրասիական տնտեսական միության մասին» 2014 թվականի մայիսի 29-ի պայմանագրի թիվ 3 հավելված) 30-րդ կետին համապատասխան և առաջնորդվելով Եվրասիական տնտեսական հանձնաժողովի կոլեգիայի 2016 թվականի դեկտեմբերի 19-ի թիվ 169 որոշմամբ՝ Եվրասիական տնտեսական հանձնաժողովի կոլեգիան որոշեց.
1. Եվրասիական տնտեսական հանձնաժողովի կոլեգիայի 2019 թվականի հոկտեմբերի 29-ի թիվ 185 որոշմամբ հաստատված՝ ««Մաքսային տարանցում» մաքսային ընթացակարգին համապատասխան ապրանքների փոխադրումների հսկողության գործընթացում Եվրասիական տնտեսական միության անդամ պետությունների մաքսային մարմինների միջև էլեկտրոնային փաստաթղթերի և (կամ) տեղեկությունների փոխանակման ապահովում» ընդհանուր գործընթացի իրագործման կանոններում կատարել փոփոխություններ՝ համաձայն հավելվածի:
2. Սույն որոշումն ուժի մեջ է մտնում դրա պաշտոնական հրապարակման օրվանից 30 օրացուցային օրը լրանալուց հետո։
Եվրասիական տնտեսական հանձնաժողովի կոլեգիայի նախագահ՝ |
Բ. Սագինտաև |
ՀԱՎԵԼՎԱԾ Եվրասիական տնտեսական հանձնաժողովի կոլեգիայի 2024 թվականի մայիսի 6-ի թիվ 44 որոշման |
ՓՈՓՈԽՈՒԹՅՈՒՆՆԵՐ
««Մաքսային տարանցում» մաքսային ընթացակարգին համապատասխան ապրանքների փոխադրումների հսկողության գործընթացում Եվրասիական տնտեսական միության անդամ պետությունների մաքսային մարմինների միջև էլեկտրոնային փաստաթղթերի և (կամ) տեղեկությունների փոխանակման ապահովում» ընդհանուր գործընթացի իրագործման կանոններում կատարվող
1. 3-րդ կետում՝
ա) ութերորդ պարբերությունում «կառավարությանն» բառը փոխարինել «ֆինանսների նախարարությանն» բառերով.
բ) տասներկուերորդ պարբերությունը լրացնել «՝ մեկ տարանցման հայտարարագրով փոխադրվող ապրանքների համար (այսուհետ՝ ապահովման մեկանգամյա հավաստագիր), կամ մաքսատուրքերի, հարկերի վճարման պարտավորության կատարումն ապահովող հավաստագիրը՝ մի քանի տարանցման հայտարարագրերով փոխադրվող ապրանքների համար (այսուհետ՝ ապահովման գլխավոր հավաստագիր)» բառերով.
գ) տասներեքերորդ պարբերությունը լրացնել «(այդ թվում՝ նավիգացիոն կապարակնիքների կիրառման դեպքում)» բառերով։
2. 5-րդ կետի «բ» ենթակետում «մաքսատուրքերի, հարկերի վճարման պարտավորության կատարումն ապահովող հավաստագրի (այսուհետ՝ հավաստագիր)» բառերը փոխարինել «ապահովման մեկանգամյա հավաստագրի (ապահովման գլխավոր հավաստագրի)» բառերով։
3. 7-րդ կետում՝
ա) «ա» ենթակետում՝
տասներեքերորդ և տասնչորսերորդ պարբերություններում «հավաստագրի» բառը փոխարինել «ապահովման մեկանգամյա հավաստագրի» բառերով.
տասնհինգերորդից տասնյոթերորդ պարբերություններում «հավաստագրի» բառը փոխարինել «ապահովման մեկանգամյա հավաստագրի (ապահովման գլխավոր հավաստագրի)» բառերով.
ավելացնել հետևյալ բովանդակությամբ պարբերություն.
«տարանցման կոնկրետ հայտարարագրի հիման վրա ապահովման գլխավոր հավաստագրի օգտագործման հնարավորության մասին հարցում».
բ) «դ» ենթակետը լրացնել հետևյալ բովանդակությամբ պարբերություններով.
«նավիգացիոն կապարակնիքների կիրառմամբ փոխադրումների հետագծման ժամանակ հսկողության միջոցների և ձևերի մասին տեղեկատվություն.
նավիգացիոն կապարակնիքների կիրառմամբ փոխադրումների հետագծման ժամանակ հսկողության միջոցների և ձևերի մասին տեղեկությունների փոփոխման վերաբերյալ տեղեկատվություն».
գ) «ե» ենթակետը շարադրել հետևյալ խմբագրությամբ.
«ե) հավաստագրի գրանցման կենտրոնական մաքսային մարմին՝ ապահովման մեկանգամյա հավաստագրի (ապահովման գլխավոր հավաստագրի) գրանցման մասին տեղեկատվություն.
«մաքսային տարանցում» մաքսային ընթացակարգին համապատասխան ապրանքների բացթողման դեպքում ապահովման մեկանգամյա հավաստագրի ընդունման մասին հարցում.
ապահովման մեկանգամյա հավաստագրի (ապահովման գլխավոր հավաստագրի) գրանցումը չեղարկելու մասին տեղեկատվություն.
ապահովման մեկանգամյա հավաստագրի (ապահովման գլխավոր հավաստագրի) գրանցման մասին տեղեկատվություն (հարցման դեպքում).
ապահովման մեկանգամյա հավաստագրի (ապահովման գլխավոր հավաստագրի) գրանցման փաստի բացակայության մասին տեղեկատվություն (հարցման դեպքում).
ապահովման մեկանգամյա հավաստագրի (ապահովման գլխավոր հավաստագրի) գործողությունը դադարեցնելու (մարելու), գրանցումը չեղարկելու մասին տեղեկատվություն.
տեղեկատվություն մաքսատուրքերի, հարկերի, հատուկ հակագնագցման, փոխհատուցման տուրքերի փոխանցված գումարների մասին, որոնք գանձվել են մաքսատուրքերը, հարկերը վճարելու պարտավորության կատարման տրամադրված ապահովման հաշվին, ի հաստատումն որի ընդունվել է ապահովման մեկանգամյա հավաստագիրը (ապահովման գլխավոր հավաստագիրը).
տարանցման կոնկրետ հայտարարագրի հիման վրա ապահովման գլխավոր հավաստագրի օգտագործման հնարավորության մասին տեղեկատվություն (հարցման դեպքում).
տարանցման կոնկրետ հայտարարագրի հիման վրա ապահովման գլխավոր հավաստագրի օգտագործման անհնարինության մասին տեղեկատվություն (հարցման դեպքում)։»։
4. 9-րդ կետում՝
ա) առաջին պարբերությունը շարադրել հետևյալ խմբագրությամբ.
«9. Սույն կանոնների 7-րդ կետում նշված հաղորդագրություններով փոխանցվող տեղեկությունների կազմը սահմանված է թիվ 21 հավելվածում (բացառությամբ սույն կանոնների 7-րդ կետի «ա» ենթակետի տասներեքերորդ, տասնչորսերորդ, տասնվեցերորդ, տասնյոթերորդ և քսաներկուերորդ պարբերությունների մեջ և «ե» ենթակետի երկրորդ, չորրորդից յոթերորդ, իններորդ և տասներորդ պարբերությունների մեջ նշված հաղորդագրությունների)։».
բ) երրորդ պարբերությունը շարադրել հետևյալ խմբագրությամբ.
«Սույն կանոնների 7-րդ կետի «ա» ենթակետի տասներեքերորդ, տասնչորսերորդ, տասնվեցերորդ, տասնյոթերորդ և քսաներկուերորդ պարբերությունների մեջ և «ե» ենթակետի երկրորդ, չորրորդից յոթերորդ, իններորդ և տասներորդ պարբերությունների մեջ նշված հաղորդագրություններով փոխանցվող տեղեկությունների կազմը սահմանվում է Հանձնաժողովի կողմից»։
5. 18-րդ կետում՝
առաջին պարբերությունում «հավաստագրի օգտագործմամբ» բառերը փոխարինել «ապահովման մեկանգամյա հավաստագրի (ապահովման գլխավոր հավաստագրի) օգտագործմամբ» բառերով.
երկրորդ պարբերությունը շարադրել հետևյալ խմբագրությամբ.
«Ապահովման մեկանգամյա հավաստագրի (ապահովման գլխավոր հավաստագրի) ընդունումը չեղարկելու դեպքում ուղարկող կենտրոնական մաքսային մարմինը հավաստագրի գրանցման կենտրոնական մաքսային մարմին է ուղարկում այդ հավաստագրի ընդունումը չեղարկելու մասին հաղորդագրություն։»։
6. Լրացնել հետևյալ բովանդակությամբ 181 կետ.
«181. Եթե հավաստագրի գրանցման կենտրոնական մաքսային մարմինը գրանցել է ապահովման գլխավոր հավաստագիրը, ապա այդ հավաստագրի գրանցման մասին հաղորդագրությունն ուղարկվում է այն անդամ պետություններ, որոնց տարածքներում գտնվում են ուղարկող կենտրոնական մաքսային մարմինները, որտեղ ենթադրվում է դրա օգտագործմամբ տարանցման հայտարարագրերի ներկայացումը։
Եթե հավաստագրի գրանցման կենտրոնական մաքսային մարմինը չեղարկել է ապահովման գլխավոր հավաստագրի գրանցումը կամ դադարեցրել է դրա գործողությունը, ապա այդ հավաստագրի չեղարկման կամ գործողության դադարեցման մասին հաղորդագրությունն ուղարկվում է այն անդամ պետություններ, որոնց տարածքներում գտնվում են ուղարկող կենտրոնական մաքսային մարմինները, որտեղ ենթադրվում է դրա օգտագործմամբ տարանցման հայտարարագրերի ներկայացումը։»։
7. 19-րդ կետը շարադրել հետևյալ խմբագրությամբ.
«19. Հավաստագրի գրանցման կենտրոնական մաքսային մարմնի ազգային տեղեկատվական ռեսուրսում ապահովման մեկանգամյա հավաստագրի ընդունման մասին տեղեկատվության բացակայության պարագայում ապահովման մեկանգամյա հավաստագրի գրանցումը չեղարկելու դեպքում հավաստագրի գրանցման կենտրոնական մաքսային մարմինը ուղարկող կենտրոնական մաքսային մարմին է ուղարկում «մաքսային տարանցում» մաքսային ընթացակարգին համապատասխան ապրանքների բացթողման դեպքում ապահովման մեկանգամյա հավաստագրի ընդունման մասին հարցում։
Ստացված հարցմանն ի պատասխան՝ ուղարկող կենտրոնական մաքսային մարմինն ուղարկում է ապահովման մեկանգամյա հավաստագիրն ընդունելու կամ չընդունելու մասին տեղեկատվություն պարունակող հաղորդագրություններ։»։
8. 20-րդ կետի երրորդ պարբերությունը լրացնել «, կատարված հսկողության միջոցների և ձևերի մասին (նավիգացիոն կապարակնիքների օգտագործմամբ՝ «մաքսային տարանցում» մաքսային ընթացակարգի կիրառմանը համապատասխան փոխադրվող ապրանքների հետագծման դեպքում)» բառերով։
9. 21-րդ կետի վեցերորդ պարբերությունը լրացնել «(նշանակման կենտրոնական մաքսային մարմնում «մաքսային տարանցում» մաքսային ընթացակարգի գործողության ավարտը ձևակերպելու ժամկետի երկարաձգման մասին կամ «մաքսային տարանցում» մաքսային ընթացակարգի գործողությունն ավարտելու համար փաստաթղթերի ներկայացումը գրանցելու մասին տեղեկատվության բացակայության պայմանով)» բառերով։
10. Լրացնել հետևյալ բովանդակությամբ 231 կետ.
«231. Նավիգացիոն կապարակնիքների կիրառմամբ՝ «մաքսային տարանցում» մաքսային ընթացակարգին համապատասխան փոխադրվող ապրանքների հետագծման դեպքում նախօրոք չպլանավորված մաքսային գործառնություններ կատարող կենտրոնական մաքսային մարմինը հսկողության միջոցների ու ձևերի կիրառումն ավարտելուց հետո ձևավորում է նավիգացիոն կապարակնիքների կիրառմամբ փոխադրումների հետագծման ժամանակ հսկողության միջոցների ու ձևերի մասին տեղեկատվություն պարունակող հաղորդագրություն։
Սույն կետի առաջին պարբերությունում նշված հաղորդագրությունն ուղարկվում է ուղարկող կենտրոնական մաքսային մարմին, նշանակման կենտրոնական մաքսային մարմին, ինչպես նաև միջանկյալ կենտրոնական մաքսային մարմին այն դեպքում, երբ ապրանքների բացթողման մասին տեղեկությունները պարունակում են «մաքսային տարանցում» մաքսային ընթացակարգին համապատասխան փոխադրվող ապրանքների փոխադրման երթուղու սահմանման և (կամ) պլանավորված բեռնաթափման, փոխաբեռնման (վերաբեռնման) ու դրանց հետ կատարվող այլ բեռնային գործողությունների մասին և (կամ) այդ ապրանքները փոխադրող տրանսպորտային միջոցների փոխարինման մասին տեղեկատվություն։
Եթե սույն կետի առաջին պարբերության մեջ նշված հաղորդագրությունն ուղարկելուց հետո հայտնաբերվում են հաղորդագրության մեջ և հսկողության միջոցների ու ձևերի մասին ակտում նշված տեղեկությունների միջև անհամապատասխանություններ, ապա նախօրոք չպլանավորված մաքսային գործառնություններ կատարող կենտրոնական մաքսային մարմինը նախկինում ուղարկված տեղեկությունների ճշգրտման մասին հաղորդագրություն է ուղարկում սույն կետի երկրորդ պարբերությունում նշված կենտրոնական մաքսային մարմիններ։»։
11. Նշված կանոնների թիվ 1 հավելվածում՝
ա) 231 կետում՝
առաջին վանդակում տեքստը շարադրել հետևյալ խմբագրությամբ.
«231. Ուղարկող կենտրոնական մաքսային մարմին».
երրորդ վանդակի տեքստը շարադրել հետևյալ խմբագրությամբ.
«միջանկյալ կենտրոնական մաքսային մարմին».
բ) 30-րդ կետի երկրորդ վանդակում տեքստը շարադրել հետևյալ խմբագրությամբ.
«ապահովման մեկանգամյա հավաստագրի (ապահովման գլխավոր հավաստագրի) գրանցման մասին տեղեկատվություն».
գ) 31-33-րդ կետերի երկրորդ վանդակում «հավաստագրի» բառը փոխարինել «ապահովման մեկանգամյա հավաստագրի» բառերով.
դ) 34-37-րդ կետերի երկրորդ վանդակում «հավաստագրի» բառը փոխարինել «ապահովման մեկանգամյա հավաստագրի (ապահովման գլխավոր հավաստագրի)» բառերով.
ե) լրացնել հետևյալ բովանդակությամբ 371 - 373 կետեր.
«371. Ուղարկող կենտրոնական մաքսային մարմին |
տարանցման կոնկրետ հայտարարագրի հիման վրա ապահովման գլխավոր հավաստագրի օգտագործման հնարավորության մասին հարցում |
հավաստագրի գրանցման կենտրոնական մաքսային մարմին |
372. Հավաստագրի գրանցման կենտրոնական մաքսային մարմին |
տարանցման կոնկրետ հայտարարագրի հիման վրա ապահովման գլխավոր հավաստագրի օգտագործման հնարավորության մասին տեղեկատվություն (հարցման դեպքում) |
ուղարկող կենտրոնական մաքսային մարմին |
З73. Հավաստագրի գրանցման կենտրոնական մաքսային մարմին |
տարանցման կոնկրետ հայտարարագրի հիման վրա ապահովման գլխավոր հավաստագրի օգտագործման անհնարինության մասին տեղեկատվություն (հարցման դեպքում) |
ուղարկող կենտրոնական մաքսային մարմին». |
զ) 38-40-րդ կետերի երկրորդ վանդակում «հավաստագրի» բառը փոխարինել «ապահովման մեկանգամյա հավաստագրի (ապահովման գլխավոր հավաստագրի)» բառերով.
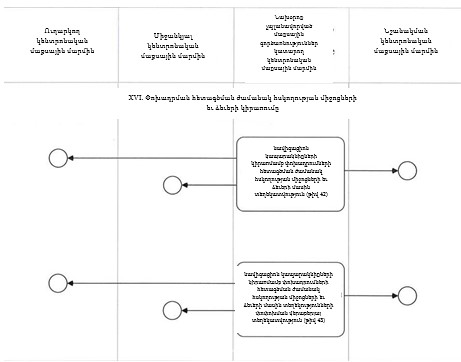
է) լրացնել XVI բաժին.
«XVI. Փոխադրման հետագծման ժամանակ հսկողության միջոցների և ձևերի կիրառումը
42. Նախօրոք չպլանավորված մաքսային գործառնություններ կատարող միջանկյալ կենտրոնական մաքսային մարմին |
նավիգացիոն կապարակնիքների կիրառմամբ փոխադրումների հետագծման ժամանակ հսկողության միջոցների և ձևերի մասին տեղեկատվություն |
ուղարկող կենտրոնական մաքսային մարմին, նշանակման կենտրոնական մաքսային մարմին, միջանկյալ կենտրոնական մաքսային մարմին |
43. Նախօրոք չպլանավորված մաքսային գործառնություններ կատարող միջանկյալ կենտրոնական մաքսային մարմին |
նավիգացիոն կապարակնիքների կիրառմամբ փոխադրումների հետագծման ժամանակ հսկողության միջոցների և ձևերի մասին տեղեկությունների փոփոխման վերաբերյալ տեղեկատվություն |
ուղարկող կենտրոնական մաքսային մարմին, նշանակման կենտրոնական մաքսային մարմին, միջանկյալ կենտրոնական մաքսային մարմին»։ |
12. Նշված կանոնների թիվ 2 հավելվածը շարադրել հետևյալ խմբագրությամբ.
«ՀԱՎԵԼՎԱԾ ԹԻՎ 2
««Մաքսային տարանցում» մաքսային ընթացակարգին համապատասխան ապրանքների փոխադրումների հսկողության գործընթացում Եվրասիական տնտեսական միության անդամ պետությունների մաքսային մարմինների միջև էլեկտրոնային փաստաթղթերի և (կամ) տեղեկությունների փոխանակման ապահովում» ընդհանուր գործընթացի իրագործման կանոնների |
ԳՈՐԾԱՌԱԿԱՆ ՍԽԵՄԱՆԵՐ
««Մաքսային տարանցում» մաքսային ընթացակարգին համապատասխան ապրանքների փոխադրումների հսկողության գործընթացում Եվրասիական տնտեսական միության անդամ պետությունների մաքսային մարմինների միջև էլեկտրոնային փաստաթղթերի և (կամ) տեղեկությունների փոխանակման ապահովում» ընդհանուր գործընթացի իրագործման ժամանակ տեղեկատվական փոխգործակցության
_________________________
* Ուղարկվում է՝ հաշվի առնելով Եվրասիական տնտեսական հանձնաժողովի կոլեգիայի 2019 թվականի հոկտեմբերի 26-ի թիվ 185 որոշմամբ հաստատված՝ ««Մաքսային տարանցում» մաքսային ընթացակարգին համապատասխան ապրանքների փոխադրումների հսկողության գործընթացում Եվրասիական տնտեսական միության անդամ պետությունների մաքսային մարմինների միջև էլեկտրոնային փաստաթղթերի և (կամ) տեղեկությունների փոխանակման ապահովում» ընդհանուր գործընթացի իրագործման կանոնների 17-րդ կետը։
** Հաղորդագրության համարը՝ «մաքսային տարանցում» մաքսային ընթացակարգին համապատասխան ապրանքների փոխադրման նկատմամբ հսկողություն իրականացնելու հետ կապված մաքսային գործառնություններ կատարելիս օգտագործվող հաղորդագրությունները նախաձեռնողների և ստացողների ցանկին (««Մաքսային տարանցում» մաքսային ընթացակարգին համապատասխան ապրանքների փոխադրումների հսկողության գործընթացում Եվրասիական տնտեսական միության անդամ պետությունների մաքսային մարմինների միջև էլեկտրոնային փաստաթղթերի և (կամ) տեղեկությունների փոխանակման ապահովում» ընդհանուր գործընթացի իրագործման կանոնների թիվ 1 հավելված) համապատասխան։»։
13. Նշված կանոնների թիվ 21 հավելվածում՝
ա) 2-րդ կետի առաջին պարբերության մեջ «1-14-րդ աղյուսակներում» բառերը փոխարինել «1-23-րդ աղյուսակներում» բառերով.
բ) թիվ 1 աղյուսակը շարադրել հետևյալ խմբագրությամբ.
«Աղյուսակ թիվ 1
Գործառական սխեմաների թիվ 1 հաղորդագրության տեղեկությունների կազմը
Համարը՝ ը/կ |
Անվանումը |
Բազմ. |
1. |
Տարանցման հայտարարագրի գրանցման համարը |
1 |
2. |
Ուղարկող մաքսային մարմնի ծածկագիրը |
1 |
3. |
Ուղարկող մաքսային մարմնի որոշման մասին տեղեկությունները |
1 |
3.1. |
Որոշումն ընդունելու ամսաթիվը |
1 |
3.2. |
Որոշումն ընդունելու ժամը |
1 |
3.3. |
Առանց մաքսային մարմնի պաշտոնատար անձի մասնակցության՝ մաքսային մարմնի տեղեկատվական համակարգի միջոցով ապրանքների բացթողման հատկանիշը |
0..1 |
3.4. |
Մաքսային մարմնի պաշտոնատար անձի մասին տեղեկությունները |
0..1 |
3.4.1. |
Մաքսային մարմնի պաշտոնատար անձի անձնական համարակալված կնիքի համարը |
0..1 |
3.4.2. |
Մաքսային մարմնի պաշտոնատար անձի ազգանունը, անունը, հայրանունը (առկայության դեպքում) |
0..1 |
4. |
Ուղարկող մաքսային մարմնի նշումները |
1 |
4.1. |
Մաքսային կապարակնիքների ու կնիքների կիրառմամբ ապրանքները փոխադրելու համար տրանսպորտային միջոցի մեկանգամյա թույլտվության հատկանիշը |
0..1 |
4.2. |
Մաքսային զննման ակտի համարը |
0..1 |
4.3. |
Ապրանքների փոխադրման սահմանված երթուղու կետը |
0..1 |
4.3.1. |
Միջանկյալ մաքսային մարմնի հերթական համարը |
1 |
4.3.2. |
Միջանկյալ մաքսային մարմնի ծածկագիրը |
1 |
4.4. |
Ուղարկող մաքսային մարմնի կողմից կիրառված և (կամ) ճանաչված նույնականացման միջոցները |
0..* |
4.4.1. |
Նույնականացման միջոցի տեսակի (կապարակնիքներ, կնիքներ, սեյֆ փաթեթներ և այլն) ծածկագիրը |
1 |
4.4.2. |
Տվյալ տեսակի նույնականացման միջոցների ընդհանուր քանակը |
1 |
4.4.3. |
Նույնականացման միջոցը |
1..* |
4.4.3.1. |
Նույնականացման միջոցի համարը |
1 |
4.4.3.2. |
Նույնականացման միջոցի տարբերակիչ հատկանիշները |
0..1 |
4.4.3.3. |
Նախկինում զետեղված նույնականացման միջոցի՝ ուղարկող մաքսային մարմնի կողմից ճանաչված լինելու հատկանիշը |
0..1 |
4.5. |
Նավիգացիոն կապարակնիքը՝ այն ոչ որպես նույնականացման միջոց կիրառելու դեպքում |
0..* |
4.5.1. |
Կապարակնիքի համարը |
1 |
4.5.2. |
Կապարակնիքի մասին այլ տեղեկություններ |
0..1 |
4.6. |
Մաքսային տարանցման ժամկետը |
1 |
4.7. |
Ուղարկող մաքսային մարմնի կողմից սահմանված նշանակման մաքսային մարմինը |
1 |
4.7.1. |
Նշանակման մաքսային մարմնի ծածկագիրը |
1 |
4.8. |
Մաքսային ուղեկցման կիրառման հատկանիշը |
0..1 |
4.9. |
Մաքսային նպատակների համար նշանակություն ունեցող այլ տեղեկություններ, ներառյալ, օրինակ, մաքսային հսկողության կիրառված ձևերի և դրանց կիրառման արդյունքների մասին տեղեկությունները |
0..1 |
5. |
Որպես տարանցման հայտարարագիր օգտագործվող փաստաթուղթը |
0..1 |
6. |
Էլեկտրոնային փաստաթղթի (ԷՓ) տեսքով տարանցման հայտարարագրի ներկայացման հատկանիշը |
0..1 |
7. |
Տարանցման հայտարարագրի թերթերի ընդհանուր քանակը (թղթային կրիչի վրա փաստաթղթի տեսքով տարանցման հայտարարագիր ներկայացնելու դեպքում) |
0..1 |
8. |
«Մաքսային տարանցում» մաքսային ընթացակարգին համապատասխան ապրանքների մաքսային հայտարարագրման առանձնահատկությունների հատկանիշը (տարանցման հայտարարագրի 1-ին վանդակի երկրորդ ենթաբաժինը) |
0..1 |
9. |
«Մաքսային տարանցում» մաքսային ընթացակարգին համապատասխան ապրանքների տեղափոխման տեսակի ծածկագիրը |
1 |
10. |
Ապրանքների ընդհանուր թիվը |
1 |
11. |
Բեռնատեղերի ընդհանուր թիվը |
1 |
12. |
Հայտարարատուն |
1 |
12.1. |
Լիազորված տնտեսական օպերատորների ռեեստրում ընդգրկելու վերաբերյալ վկայականի գրանցման համարը |
0..1 |
12.2. |
Մաքսային փոխադրողների ռեեստրում ընդգրկելու վերաբերյալ վկայականի գրանցման համարը |
0..1 |
12.3. |
Թիվ 14 աղյուսակի 1-5-րդ կետերով նախատեսված տեղեկությունները |
1 |
13. |
Փոխադրողը |
1..* |
13.1. |
Հերթական համարը |
1 |
13.2. |
Մաքսային փոխադրողների ռեեստրում ընդգրկելու վերաբերյալ վկայականի գրանցման համարը |
0..1 |
13.3. |
Թիվ 14 աղյուսակի 1-5-րդ կետերով նախատեսված տեղեկությունները |
0..1 |
14. |
Տրանսպորտային միջոցներ, որոնց օգտագործմամբ սկսվում է փոխադրումը (տրանսպորտային փոխադրումը) |
0..* |
14.1. |
Հերթական համարը |
0..1 |
14.2. |
Տրանսպորտային միջոցի տեսակի կամ տրանսպորտային փոխադրման տեսակի ծածկագիրը |
1 |
14.3. |
Տրանսպորտային միջոցի տիպը |
0..1 |
14.4. |
Ավտոմոբիլային տրանսպորտային միջոցի գրանցման համարը |
0..1 |
14.5. |
Երկաթուղային տրանսպորտային միջոցի համարը |
0..1 |
14.6. |
Նավի անվանումը |
0..1 |
14.7. |
Օդանավի չվերթի համարը |
0..1 |
14.8. |
Բեռնարկղի նույնականացման համարը |
0..1 |
14.9. |
Այն երկրի ծածկագիրը, որտեղ գրանցված է տրանսպորտային միջոցը |
0..1 |
15. |
Բեռնարկղային փոխադրման ծածկագիրը (0՝ եթե ապրանքները չեն փոխադրվում բեռնարկղով, 1՝ եթե ապրանքները փոխադրվում են բեռնարկղով) |
1 |
16. |
Ապրանքների հետ պլանավորված բեռնային գործողությունները և (կամ) տրանսպորտային միջոցների փոխարինումը |
0..* |
16.1. |
Նոր փոխադրողի հերթական համարը |
0..1 |
16.2. |
Այն մաքսային մարմնի ծածկագիրը, որի գործունեության տարածաշրջանում կատարվելու են բեռնային գործողությունները և (կամ) տրանսպորտային միջոցների փոխարինումը |
0..1 |
16.3. |
Այն վայրն ու երկիրը, որտեղ կատարվելու են բեռնային գործողությունները և (կամ) տրանսպորտային միջոցների փոխարինումը |
1 |
16.3.1. |
Վայրը |
1 |
16.3.2. |
Ե/գ կայարանի ծածկագիրը |
0..1 |
16.3.3. |
Երկրի ծածկագիրը |
1 |
16.4. |
Բեռնարկղային փոխաբեռնման հատկանիշը (1՝ ապրանքները փոխաբեռնվում են մեկ բեռնարկղից մյուսը. 0՝ ապրանքները չեն փոխաբեռնվում մեկ բեռնարկղից մյուսը) |
1 |
16.5. |
Այն տրանսպորտային միջոցները, որոնց օգտագործմամբ շարունակվելու է փոխադրումը (տրանսպորտային փոխադրումը) |
0..* |
16.5.1. |
Այն տրանսպորտային միջոցի հերթական համարը (հերթական համարները), որը շարունակելու է փոխադրումը՝ բեռնային գործողությունները կատարելուց և (կամ) տրանսպորտային միջոցները փոխարինելուց հետո |
0..1 |
16.5.2. |
Տրանսպորտի կամ ապրանքների տրանսպորտային փոխադրման տեսակի ծածկագիրը |
1 |
16.5.3. |
Տրանսպորտային միջոցի տիպը |
0..1 |
16.5.4. |
Ավտոմոբիլային տրանսպորտային միջոցի գրանցման համարը |
0..1 |
16.5.5. |
Երկաթուղային տրանսպորտային միջոցի համարը |
0..1 |
16.5.6. |
Նավի անվանումը |
0..1 |
16.5.7. |
Օդանավի չվերթի համարը |
0..1 |
16.5.8. |
Բեռնարկղի նույնականացման համարը |
0..1 |
16.5.9. |
Այն երկրի ծածկագիրը, որտեղ գրանցված է տրանսպորտային միջոցը |
0..1 |
17. |
Ապրանքների ընդհանուր արժեքը |
0..1 |
17.1. |
Արժույթի ծածկագիրը |
1 |
17.2. |
Փոխադրվող ապրանքների ընդհանուր արժեքը |
1 |
18. |
ՄՃՓ գրքույկը |
0..1 |
18.1. |
ՄՃՓ գրքույկի սերիան |
1 |
18.2. |
ՄՃՓ գրքույկի համարը |
1 |
18.3. |
ՄՃՓ գրքույկի պոկովի թերթի էջի համարը |
1 |
18.4. |
ՄՃՓ գրքույկի իրավատիրոջ նույնականացման համարը |
1 |
19. |
Ապրանքային խմբաքանակը |
1..* |
19.1. |
Տրանսպորտային (փոխադրման) փաստաթղթի մասին տեղեկությունները |
1 |
19.1.1. |
Փաստաթղթի տեսակի ծածկագիրը |
0..1 |
19.1.2. |
Փաստաթղթի անվանումը (փաստաթղթի տեսակի ծածկագրի դեպքում՝ այլ) |
0..1 |
19.1.3. |
Փաստաթղթի համարը |
1 |
19.1.4. |
Փաստաթղթի ամսաթիվը |
1 |
19.2 |
Ուղարկող երկրի ծածկագիրը |
1 |
19.3. |
Նշանակման երկրի ծածկագիրը |
1 |
19.4. |
Ապրանքների առաքման վայրը |
1 |
19.4.1. |
Մաքսային մարմնի ծածկագիրը |
1 |
19.4.2. |
Ե/գ կայարանի ծածկագիրը |
0..1 |
19.4.3. |
Որպես ապրանքների առաքման վայր որոշված ԼՏՕ-ի մասին տեղեկությունները |
0..1 |
19.4.3.1. |
ԼՏՕ-ի տարածքում մաքսային հսկողության գոտու գրանցման համարը |
0..1 |
19.4.3.2. |
ԼՏՕ-ների ռեեստրում ընդգրկելու վերաբերյալ վկայականի համարը |
0..1 |
19.4.3.3. |
ԼՏՕ-ի այն տարածքի փոստային հասցեն, որը թիվ 15 աղյուսակին համապատասխան ապրանքների առաքման վայրն է լինելու |
0..1 |
19.5. |
Տեղեկություններ ուղարկողը՝ թիվ 14 աղյուսակին համապատասխան |
1 |
19.6. |
Տեղեկություններ ստացողը՝ թիվ 14 աղյուսակին համապատասխան |
1 |
19.7. |
Ապրանքները՝ սույն աղյուսակի 19.1 կետով նախատեսված փաստաթղթից |
1..* |
19.7.1. |
Ապրանքի հերթական համարը |
1 |
19.7.2. |
Ապրանքի ծածկագիրը |
0..1 |
19.7.3. |
Կազմատված ապրանքի բաղադրիչների մաքսային հայտարարագրման հատկանիշը |
0..1 |
19.7.4. |
Ապրանքի անվանումը և նկարագրությունը |
1 |
19.7.5. |
Բեռնատեղերը և ապրանքների փաթեթվածքը |
1 |
19.7.5.1. |
Բեռի և ապրանքի փաթեթվածքի տեսակի մասին տեղեկությունները |
0..1 |
19.7.5.2. |
Բեռնատեղերի քանակը |
1 |
19.7.5.3. |
Բեռի և ապրանքի փաթեթվածքի մասին տեղեկությունները |
0..* |
19.7.5.3.1 |
Բեռի և ապրանքի փաթեթվածքի տեսակի ծածկագիրը |
1 |
19.7.5.3.2. |
Քանակը |
0..1 |
19.7.5.3.3. |
Մականշվածքը |
0..1 |
19.7.6 |
Այն բեռնարկղի նույնականացման համարը, որով փոխադրվում է ապրանքը |
0..* |
19.7.7. |
Ապրանքի համաքաշը |
1 |
19.7.8. |
Լրացուցիչ չափման միավորը |
0..1 |
19.7.8.1. |
Քանակը |
1 |
19.7.8.2. |
Ծածկագիրը |
1 |
19.7.9. |
Ապրանքի արժեքը |
0..1 |
19.7.9.1. |
Արժույթի ծածկագիրը |
1 |
19.7.9.2. |
Ապրանքի արժեքը |
1 |
19.7.10. |
Նախորդող փաստաթուղթը |
0..* |
19.7.10.1. |
Նախորդող փաստաթղթի ծածկագիրը |
0..1 |
19.7.10.2. |
Նախորդող փաստաթղթի համարը (գրանցման համարը) |
1 |
19.7.11. |
Տարանցման հայտարարագրում հայտագրված ապրանքների վերաբերյալ տեղեկությունները հաստատող փաստաթղթերը |
1..* |
19.7.11.1. |
Փաստաթղթի տեսակի ծածկագիրը |
1 |
19.7.11.2. |
Փաստաթուղթը ներկայացնելու հատկանիշը |
1 |
19.7.11.3. |
Փաստաթղթի համարը |
1 |
19.7.11.4. |
Փաստաթղթի ամսաթիվը |
0..1 |
19.7.11.5. |
Փաստաթղթի անվանումը |
0..1 |
20. |
Մաքսատուրքերը, հարկերը վճարելու պարտավորության կատարման ապահովումը |
1..* |
20.1. |
Ապահովում տրամադրելու ծածկագիրը (1՝ տրամադրված է. 2՝ չի տրամադրվում) |
1 |
20.2. |
Տրամադրված ապահովումը |
0..1 |
20.2.1. |
Արժույթի ծածկագիրը |
1 |
20.2.2. |
Ապահովման գումարը |
1 |
20.2.3. |
Ապահովման տրամադրումը հաստատող փաստաթուղթը |
1 |
20.2.3.1. |
Փաստաթղթի ծածկագիրը |
1 |
20.2.3.2. |
Փաստաթղթի համարը (գրանցման համարը) |
1 |
20.2.3.3. |
Փաստաթղթի ամսաթիվը |
0..1 |
20.2.3.4. |
Ապահովման եղանակի ծածկագիրը |
1 |
20.3. |
Ապահովում չտրամադրելը |
0..1 |
20.3.1. |
Ապահովում չտրամադրելու հիմքի ծածկագիրը |
1 |
20.3.2. |
Ապահովում չտրամադրելու հիմքերը հաստատող փաստաթուղթը |
1 |
20.3.2.1. |
Փաստաթղթի համարը (գրանցման համարը) |
1 |
20.3.2.2. |
Փաստաթղթի ամսաթիվը |
1». |
գ) թիվ 2 աղյուսակում՝ |
1.5 դիրքի երկրորդ վանդակում տեքստը լրացնել
«՝ թիվ 15 աղյուսակին համապատասխան» բառերով.
1.5.1 - 1.5.7 դիրքերը հանել.
լրացնել հետևյալ բովանդակությամբ 3.2.9 - 3.2.11.2 դիրքեր.
«3.2.9. |
Զտաքաշը |
0..1 |
3.2.10. |
Ապրանքների քանակը՝ լրացուցիչ չափման միավորով |
0..1 |
3.2.10.1. |
Քանակը |
1 |
3.2.10.2. |
Չափման միավորի ծածկագրային նշագիրը |
1 |
3.2.11. |
Ապրանքի արժեքը |
0..1 |
3.2.11.1. |
Արժույթի ծածկագիրը |
1 |
3.2.11.2. |
Արժեքը |
1». |
3.5-3.5.2 դիրքերը հանել.
դ) թիվ 4 աղյուսակից չորրորդ սյունակը հանել.
ե) թիվ 5 աղյուսակը շարադրել հետևյալ խմբագրությամբ.
«Աղյուսակ թիվ 5
Գործառական սխեմաների թիվ 5 հաղորդագրության տեղեկությունների կազմը
Համարը՝ ը/կ |
Անվանումը |
Բազմ. |
1. |
Տեղեկությունները՝ թիվ 1 աղյուսակին համապատասխան |
0..1 |
2. |
Տեղեկությունները՝ թիվ 2 աղյուսակին համապատասխան՝ ուղևորային մաքսային հայտարարագրի օգտագործման դեպքում |
0..1 |
3. |
Կատարված մաքսային գործառնությունների մասին տեղեկությունները |
0..1 |
3.1. |
Մաքսային տարանցման ժամկետի երկարաձգումը |
0..* |
3.1.1. |
«Մաքսային տարանցում» մաքսային ընթացակարգի ժամկետի երկարաձգման վերաբերյալ որոշում ընդունած մաքսային մարմնի ծածկագիրը |
1 |
3.1.2. |
Որոշման ձևակերպման ամսաթիվը |
1 |
3.1.3. |
Որոշումն ընդունելու ժամը |
1 |
3.1.4. |
Մաքսային մարմնի պաշտոնատար անձի մասին տեղեկությունները |
0..1 |
3.1.4.1. |
Մաքսային մարմնի պաշտոնատար անձի անձնական համարակալված կնիքի համարը |
0..1 |
3.1.4.2. |
Մաքսային մարմնի պաշտոնատար անձի ազգանունը, անունը, հայրանունը (առկայության դեպքում) |
0..1 |
3.1.5. |
Ամսաթիվը, մինչև որը երկարաձգված է մաքսային տարանցման ժամկետը |
1 |
3.2. |
Բեռնային գործողություններ և (կամ) տրանսպորտային միջոցների փոխարինում |
0..* |
3.2.1. |
Այն մաքսային մարմնի ծածկագիրը, որի գործունեության տարածաշրջանում կատարվել են բեռնային գործողությունները և (կամ) տրանսպորտային միջոցների փոխարինումը |
1 |
3.2.2. |
Մաքսային մարմնի՝ թույլտվություն տրամադրելու վերաբերյալ որոշման մասին տեղեկությունները |
0..1 |
3.2.2.1. |
Որոշումն ընդունելու ամսաթիվը |
1 |
3.2.2.2. |
Որոշումն ընդունելու ժամը |
1 |
3.2.2.3. |
Մաքսային մարմնի պաշտոնատար անձի մասին տեղեկությունները |
1 |
3.2.2.3.1. |
Մաքսային մարմնի պաշտոնատար անձի անձնական համարակալված կնիքի համարը |
0..1 |
3.2.2.3.2. |
Մաքսային մարմնի պաշտոնատար անձի ազգանունը, անունը, հայրանունը (առկայության դեպքում) |
0..1 |
3.2.3. |
Բեռնային գործողությունների կատարումից և (կամ) տրանսպորտային միջոցների փոխարինումից հետո զետեղված նույնականացման միջոցները |
0..* |
3.2.3.1. |
Նույնականացման միջոցի տեսակի ծածկագիրը |
1 |
3.2.3.2. |
Նույնականացման միջոցների ընդհանուր քանակը |
1 |
3.2.3.3. |
Նույնականացման միջոցը |
1. * |
3.2.3.3.1. |
Նույնականացման միջոցի համարը |
1 |
3.2.3.3.2. |
Նույնականացման միջոցի տարբերակիչ հատկանիշները |
0..1 |
3.2.4. |
Նավիգացիոն կապարակնիքը՝ այն ոչ որպես նույնականացման միջոց կիրառելու դեպքում |
0..* |
3.2.4.1. |
Կապարակնիքի համարը |
1 |
3.2.4.2. |
Կապարակնիքի մասին այլ տեղեկություններ |
0..1 |
3.2.5. |
Բեռնային գործողությունների կատարման և (կամ) տրանսպորտային միջոցների փոխարինման ամսաթիվը |
1 |
3.2.6. |
Ապրանքների հետ կատարվող բեռնային գործողությունները և (կամ) տրանսպորտային միջոցների փոխարինումը |
1 |
3.2.6.1. |
Բեռնային գործողությունների կատարման և (կամ) տրանսպորտային միջոցների փոխարինման վայրը և երկիրը |
1 |
3.2.6.1.1. |
Վայրը |
1 |
3.2.6.1.2. |
Ե/գ կայարանի ծածկագիրը |
0..1 |
3.2.6.1.3. |
Երկրի ծածկագիրը |
1 |
3.2.6.1.4. |
Մաքսային մարմնի ծածկագիրը |
1 |
3.2.6.2. |
Բեռնարկղային փոխաբեռնման հատկանիշը (1՝ ապրանքները փոխաբեռնվում են մեկ բեռնարկղից մյուսը. 0՝ ապրանքները չեն փոխաբեռնվում մեկ բեռնարկղից մյուսը) |
1 |
3.2.6.3. |
Այն տրանսպորտային միջոցները, որոնց օգտագործմամբ շարունակվել է փոխադրումը (տրանսպորտային փոխադրումը) |
0..* |
3.2.6.3.1. |
Տրանսպորտային միջոցի հերթական համարը (հերթական համարները)՝ բեռնային գործողությունների կատարումից և (կամ) տրանսպորտային միջոցի փոխարինումից հետո (տարանցման հայտարարագրում առկա համարակալմանը համապատասխան) |
0..1 |
3.2.6.3.2. |
Տրանսպորտային միջոցի մասին տեղեկությունները՝ տարանցման հայտարարագրում դրանց բացակայության դեպքում |
0..1 |
3.2.6.3.2.1. |
Տրանսպորտի կամ ապրանքների տրանսպորտային փոխադրման տեսակի ծածկագիրը |
1 |
3.2.6.3.2.2. |
Տրանսպորտային միջոցի տիպը |
0..1 |
3.2.6.3.2.3. |
Ավտոմոբիլային տրանսպորտային միջոցի գրանցման համարը |
0..1 |
3.2.6.3.2.4. |
Երկաթուղային տրանսպորտային միջոցի համարը |
0..1 |
3.2.6.3.2.5. |
Նավի անվանումը |
0..1 |
3.2.6.3.2.6. |
Օդանավի չվերթի համարը |
0..1 |
3.2.6.3.2.7. |
Բեռնարկղի նույնականացման համարը |
0..1 |
3.2.6.3.2.8. |
Այն երկրի ծածկագիրը, որտեղ գրանցված է տրանսպորտային միջոցը |
0..1 |
3.2.7. |
Փոխադրողի փոխարինման հատկանիշը |
1 |
3.2.8. |
Այն փոխադրողի մասին տեղեկությունները, որը շարունակելու է փոխադրումը (փոխադրողի փոխարինման դեպքում) |
0..1 |
3.2.8.1 |
Ապրանքների փոխադրումը (տրանսպորտային փոխադրումը) շարունակող փոխադրողի հերթական համարը (եթե փոխադրողի մասին տեղեկությունները հայտագրված են տարանցման հայտարարագրում) |
0..1 |
3.2.8.2. |
Փոխադրողի մասին տեղեկությունները (տարանցման հայտարարագրում դրանց բացակայության դեպքում) |
0..1 |
3.2.8.2.1. |
Մաքսային փոխադրողների ռեեստրում ընդգրկելու վերաբերյալ վկայականի գրանցման համարը |
0..1 |
3.2.8.2.2. |
Թիվ 14 աղյուսակի 1-5-րդ կետերով նախատեսված տեղեկությունները |
1 |
3.3. |
Փոխադրողի պարտականությունների կատարումը խոչընդոտող հանգամանքների առաջացման մասին տեղեկությունները |
0..1 |
3.3.1. |
Այն մաքսային մարմնի ծածկագիրը, որի գործունեության տարածաշրջանում առաջացել են փոխադրողի պարտականությունների կատարումը խոչընդոտող հանգամանքներ |
1 |
3.3.2. |
Մաքսային մարմնի պաշտոնատար անձի մասին տեղեկությունները |
0..1 |
3.3.2.1. |
Մաքսային մարմնի պաշտոնատար անձի անձնական համարակալված կնիքի համարը |
0..1 |
3.3.2.2. |
Մաքսային մարմնի պաշտոնատար անձի ազգանունը, անունը, հայրանունը (առկայության դեպքում) |
0..1 |
3.3.3. |
Հանգամանքների առաջացման վայրը և երկիրը |
1 |
3.3.3.1. |
Վայրը |
1 |
3.3.3.2. |
Երկրի ծածկագիրը |
1 |
3.3.4. |
Հանգամանքների առաջացման դեպքում մաքսային հսկողության անցկացման արդյունքները |
1 |
3.3.4.1. |
Հանգամանքների առաջացման ամսաթիվը |
1 |
3.3.4.2 |
Վթարի կամ անհաղթահարելի ուժի ազդեցության մասին ակտը |
1 |
3.3.4.2.1. |
Վթարի կամ անհաղթահարելի ուժի ազդեցության մասին ակտի համարը |
0..1 |
3.3.4.2.2. |
Վթարի կամ անհաղթահարելի ուժի ազդեցության մասին ակտը կազմելու ամսաթիվը |
0..1 |
3.3.4.3. |
Մաքսային հսկողության արդյունքների արձանագրման ամսաթիվը |
0..1 |
3.3.4.4. |
Մաքսային հսկողության արդյունքների արձանագրման ժամը |
0..1 |
3.3.4.5. |
Ապրանքների կորստի (բացակայության, վնասման) մասին տեղեկությունները |
0..* |
3.3.4.5.1. |
Տրանսպորտային (փոխադրման) փաստաթուղթը, որին համապատասխան փոխադրվել են կորսված ապրանքները |
1 |
3.3.4.5.1.1. |
Փաստաթղթի տեսակի ծածկագիրը |
1 |
3.3.4.5.1.2. |
Փաստաթղթի անվանումը (փաստաթղթի տեսակի ծածկագրի դեպքում՝ այլ) |
0..1 |
3.3.4.5.1.3. |
Փաստաթղթի համարը |
1 |
3.3.4.5.1.4. |
Փաստաթղթի ամսաթիվը |
1 |
3.3.4.5.2. |
Կորսված (բացակայող, վնասված, ոչնչացված) ապրանքները |
0..* |
3.3.4.5.2.1 |
Տարանցման հայտարարագրում ապրանքի հերթական համարը |
1 |
3.3.4.5.2.2 |
Ապրանքի կամ դրա մի մասի կորստի տեսակի ծածկագիրը (կորսված, ոչնչացված, վնասված) |
1 |
3.3.4.5.2.3. |
Բեռնատեղերը և ապրանքների փաթեթվածքը |
0..1 |
3.3.4.5.2.3.1. |
Բեռի և ապրանքի փաթեթվածքի տեսակի մասին տեղեկությունները |
1 |
3.3.4.5.2.3.2 |
Բեռի և ապրանքի փաթեթվածքի մասին տեղեկությունները |
0..* |
3.3.4.5.2.3.2.1 |
Բեռի և ապրանքի փաթեթվածքի տեսակի ծածկագիրը |
1 |
3.3.4.5.2.3.2.2. |
Տվյալ տեսակի փաթեթվածքների քանակը |
1 |
3.3.4.5.2.3. |
Ապրանքի զանգվածը |
1 |
3.3.4.5.2.3.1 |
Կորսված ապրանքի համաքաշը |
0..1 |
3.3.4.5.2.3.2. |
Կորսված ապրանքի զտաքաշը (ուղևորային մաքսային հայտարարագրի օգտագործման դեպքում) |
0..1 |
3.3.4.5.2.4. |
Լրացուցիչ չափման միավորները |
0..1 |
3.3.4.5.2.4.1. |
Ապրանքի քանակը |
1 |
3.3.4.5.2.4.2. |
Ծածկագիրը |
1 |
3.3.4.5.3 |
Այն տրանսպորտային միջոցի բեռնատար հատվածամասի վնասման հատկանիշը, որտեղ գտնվել են (գտնվում են) ապրանքները |
1 |
3.3.4.5.4 |
Վնասված նույնականացման միջոցները |
0..* |
3.3.4.5.4.1. |
Նույնականացման միջոցի տեսակի ծածկագիրը |
1 |
3.3.4.5.4.2. |
Նույնականացման միջոցի համարը |
1 |
3.4. |
Առաքման վայրի փոփոխության դեպքում «մաքսային տարանցում» մաքսային ընթացակարգն ավարտելը |
1 |
3.4.1. |
«Մաքսային տարանցում» մաքսային ընթացակարգն ավարտելու վերաբերյալ որոշում ընդունած մաքսային մարմնի ծածկագիրը |
1 |
3.4.2. |
«Մաքսային տարանցում» մաքսային ընթացակարգն ավարտելու վերաբերյալ որոշման մասին տեղեկությունները |
1 |
3.4.2.1. |
Այն հանգամանքների մասին տեղեկությունները, որոնցով պայմանավորված է առաքման վայրի փոփոխությունը |
1 |
3.4.2.2. |
«Մաքսային տարանցում» մաքսային ընթացակարգն ավարտելու վայրը |
1 |
3.4.2.2.1. |
Առաքման վայրի մաքսային մարմնի ծածկագիրը |
1 |
3.4.2.2.2. |
Ապրանքների առաքման վայրի ե/գ կայարանի ծածկագիրը |
0..1 |
3.4.2.2.3. |
Այն ԼՏՕ-ի մասին տեղեկությունները, որի տարածքում տեղավորված են ապրանքները՝ մինչև «մաքսային տարանցում» մաքսային ընթացակարգի գործողության ավարտը |
0..1 |
3.4.2.2.3.1. |
ԼՏՕ-ի տարածքում մաքսային հսկողության գոտու գրանցման համարը |
0..1 |
3.4.2.2.3.2. |
ԼՏՕ-ների ռեեստրում ընդգրկելու վերաբերյալ վկայականի համարը |
0..1 |
3.4.2.2.3.3. |
ԼՏՕ-ի տարածքի փոստային հասցեն, թիվ 15 աղյուսակին համապատասխան տեղեկությունները |
1 |
3.4.2.3. |
Մաքսային մարմնի պաշտոնատար անձի մասին տեղեկությունները |
0..1 |
3.4.2.3.1. |
Մաքսային մարմնի պաշտոնատար անձի անձնական համարակալված կնիքի համարը |
0..1 |
3.4.2.3.2. |
Մաքսային մարմնի պաշտոնատար անձի ազգանունը, անունը, հայրանունը (առկայության դեպքում) |
0..1 |
3.4.3. |
Ապրանքների մասին տեղեկությունները |
1 |
3.4.3.1. |
Տրանսպորտային (փոխադրման) փաստաթուղթը, որին համապատասխան փոխադրվել են ապրանքները |
1 |
3.4.3.1.1. |
Փաստաթղթի տեսակի ծածկագիրը |
1 |
3.4.3.1.2. |
Փաստաթղթի համարը |
1 |
3.4.3.1.3. |
Փաստաթղթի ամսաթիվը |
1 |
3.4.3.2. |
Առաքված ապրանքների մասին տեղեկությունները |
0..* |
3.4.3.2.1. |
Տարանցման հայտարարագրում ապրանքի հերթական համարը |
1 |
3.4.3.2.2 |
Ապրանքների մասնակի առաքման հատկանիշը |
0..1 |
3.4.3.2.3. |
Ապրանքների առաքման վայրում ապրանքների դատարկման հատկանիշը |
0..1 |
3.4.3.2.4. |
Ապրանքի ծածկագիրը |
1 |
3.4.3.2.5. |
Ապրանքի անվանումը և նկարագրությունը |
1 |
3.4.3.2.6. |
Բեռնատեղերը և ապրանքների փաթեթվածքները |
1 |
3.4.3.2.6.1. |
Բեռի և ապրանքի փաթեթվածքի տեսակի մասին տեղեկությունները |
0..1 |
3.4.3.2.6.2. |
Բեռի և ապրանքի փաթեթվածքի մասին տեղեկությունները |
0..* |
3.4.3.2.6.2.1 |
Բեռի և ապրանքի փաթեթվածքի տեսակի ծածկագիրը |
0..1 |
3.4.3.2.6.2.2. |
Քանակը |
1 |
3.4.3.2.6.2.3. |
Մականշվածքը |
0..1 |
3.4.3.2.7. |
Ապրանքի զանգվածը |
1 |
3.4.3.2.7.1. |
Ապրանքի համաքաշը |
0..1 |
3.4.3.2.7.2. |
Ապրանքի զտաքաշը (ուղևորային մաքսային հայտարարագրի օգտագործման դեպքում) |
0..1 |
3.4.3.2.8. |
Լրացուցիչ չափման միավորը |
0..1 |
3.4.3.2.8.1. |
Ապրանքի քանակը |
1 |
3.4.3.2.8.2. |
Ծածկագիրը |
1 |
3.4.3.2.9. |
Այն բեռնարկղի նույնականացման համարը, որով փոխադրվել է ապրանքը |
0..* |
3.4.3.3. |
Ապրանքների կորստի (բացակայության, ոչնչացման) մասին տեղեկությունները |
0..* |
3.4.3.3.1. |
Կորսված ապրանքի հերթական համարը՝ տրանսպորտային (փոխադրման) փաստաթղթում |
1 |
3.4.3.3.2. |
Ապրանքի կամ դրա մի մասի կորստի տեսակը |
0..1 |
3.4.3.3.3. |
Բեռնատեղերը և ապրանքների փաթեթվածքը |
1 |
3.4.3.3.3.1. |
Բեռի և ապրանքի փաթեթվածքի տեսակի մասին տեղեկությունները |
0..1 |
3.4.3.3.3.2. |
Բեռի և ապրանքների փաթեթվածքի մասին տեղեկությունները |
0..* |
3.4.3.3.3.2.1 |
Բեռի և ապրանքի փաթեթվածքի տեսակի ծածկագիրը |
1 |
3.4.3.3.3.2.2. |
Քանակը |
0..1 |
3.4.3.3.4. |
Ապրանքի զանգվածը |
1 |
3.4.3.3.4.1. |
Ապրանքի կորսված մասի համաքաշը |
0..1 |
3.4.3.3.4.2. |
Ապրանքի կորսված մասի զտաքաշը (ուղևորային մաքսային հայտարարագրի օգտագործման դեպքում) |
0..1 |
3.4.3.3.5. |
Կորսված ապրանքը՝ լրացուցիչ չափման միավորով |
0..1 |
3.4.3.3.5.1. |
Քանակը |
1 |
3.4.3.3.5.2. |
Ծածկագիրը |
1 |
3.4.4. |
«Մաքսային տարանցում» մաքսային ընթացակարգն ավարտելու վերաբերյալ որոշում ընդունած մաքսային մարմնի նշումները |
1 |
3.4.4.1. |
Կապարակնիքների խախտման հատկանիշը |
1 |
3.4.4.2. |
Տրանսպորտային միջոցի բեռնատար հատվածամասի խախտման (վնասման) հատկանիշը |
1 |
3.4.4.3 |
Վարչական իրավախախտման բացահայտված հատկանիշների մասին տեղեկությունները |
1 |
3.4.4.4. |
Վերապահումների մասին տեղեկությունները |
0..1 |
3.4.4.5. |
Նույնականացման միջոցները՝ առաքման վայրը փոփոխած մաքսային մարմին ապրանքների ժամանման դեպքում |
0..* |
3.4.4.5.1. |
Նույնականացման միջոցի տեսակի ծածկագիրը |
1 |
3.4.4.5.2. |
Յուրաքանչյուր տեսակի նույնականացման միջոցների ընդհանուր քանակը |
1 |
3.4.4.5.3 |
Նույնականացման միջոցը |
1..* |
3.4.4.5.3.1 |
Նույնականացման միջոցի համարը |
1 |
3.4.4.5.3.2. |
Նույնականացման միջոցների տարբերակիչ հատկանիշները |
0..1 |
3.4.5. |
Մաքսային նպատակների համար նշանակություն ունեցող այլ տեղեկություններ, ներառյալ, օրինակ, մաքսային հսկողության կիրառված ձևերի և դրանց կիրառման արդյունքների մասին տեղեկությունները |
0..1 |
3.4.6. |
Մասնակի առաքման դեպքում ապրանքների փոխադրումն ավարտող փոխադրողը |
0..1 |
3.4.6.1. |
Փոխադրողի հերթական համարը (եթե փոխադրողի մասին տեղեկությունները հայտագրված են տարանցման հայտարարագրում) |
0..1 |
3.4.6.2. |
Փոխադրողի մասին տեղեկությունները (տարանցման հայտարարագրում դրանց բացակայության դեպքում) |
0..1 |
3.4.6.2.1 |
Մաքսային փոխադրողների ռեեստրում ընդգրկելու վերաբերյալ վկայականի գրանցման համարը |
0..1 |
3.4.6.2.2. |
Թիվ 14 աղյուսակի 1-5-րդ կետերով նախատեսված տեղեկությունները |
0..1 |
3.4.7. |
Այն տրանսպորտային միջոցների մասին տեղեկությունները, որոնց օգտագործմամբ ավարտվում է ապրանքների փոխադրումը (տրանսպորտային փոխադրումը)՝ մասնակի առաքման դեպքում |
0..* |
3.4.7.1. |
Տրանսպորտային միջոցի հերթական համարը (հերթական համարները) (տարանցման հայտարարագրի մեջ համարակալմանը համապատասխան) |
0..1 |
3.4.7.2. |
Տրանսպորտային միջոցի մասին տեղեկությունները (տարանցման հայտարարագրում դրանց բացակայության դեպքում) |
0..1 |
3.4.7.2.1. |
Տրանսպորտային միջոցի տեսակի կամ տրանսպորտային փոխադրման տեսակի ծածկագիրը |
1 |
3.4.7.2.2. |
Տրանսպորտային միջոցի տիպը |
0..1 |
3.4.7.2.3. |
Ավտոմոբիլային տրանսպորտային միջոցի գրանցման համարը |
0..1 |
3.4.7.2.4. |
Երկաթուղային տրանսպորտային միջոցի համարը |
0..1 |
3.4.7.2.5. |
Նավի անվանումը |
0..1 |
3.4.7.2.6. |
Օդանավի չվերթի համարը |
0..1 |
3.4.7.2.7. |
Բեռնարկղի նույնականացման համարը |
0..1 |
3.4.7.2.8. |
Այն երկրի ծածկագիրը, որտեղ գրանցված է տրանսպորտային միջոցը |
0..1 |
3.4.8. |
«Մաքսային տարանցում» մաքսային ընթացակարգն ավարտելու մատյանում գրանցման համարը |
1 |
3.5. |
«Մաքսային տարանցում» մաքսային ընթացակարգի գործողությունն ավարտելու համար տարանցման հայտարարագիրը, ինչպես նաև դրան ուղեկցող փաստաթղթերը նշանակման մաքսային մարմին ներկայացնելու գրանցումը |
0..1 |
3.5.1. |
Փաստաթղթերի ներկայացման գրանցման համարը |
1 |
3.5.1.1. |
Ներկայացման ամսաթիվը |
1 |
3.5.1.2. |
Ներկայացման ժամը |
1 |
3.6. |
«Մաքսային տարանցում» մաքսային ընթացակարգի գործողության ավարտը ձևակերպելու ժամկետի երկարաձգման մասին որոշումը |
0..1 |
3.6.1. |
Ժամկետի երկարաձգման մասին որոշում ընդունելու ամսաթիվը |
1 |
3.6.2. |
Ժամկետի երկարաձգման մասին որոշում ընդունելու ժամը |
1 |
3.6.3. |
Ամսաթիվը, մինչև որը երկարաձգված է ժամկետը |
1 |
3.7. |
«Մաքսային տարանցում» մաքսային ընթացակարգի դադարեցումը |
0..1 |
3.7.1. |
«Մաքսային տարանցում» մաքսային ընթացակարգի գործողության դադարեցումը ձևակերպած մաքսային մարմնի ծածկագիրը |
1 |
3.7.2. |
Մաքսային մարմնի պաշտոնատար անձի մասին տեղեկությունները |
1 |
3.7.2.1. |
«Մաքսային տարանցում» մաքսային ընթացակարգի գործողության դադարեցումը ձևակերպած մաքսային մարմնի պաշտոնատար անձի անձնական համարակալված կնիքի համարը |
0..1 |
3.7.2.2. |
«Մաքսային տարանցում» մաքսային ընթացակարգի գործողության դադարեցումը ձևակերպած մաքսային մարմնի պաշտոնատար անձի ազգանունը, անունը, հայրանունը (առկայության դեպքում) |
0..1 |
3.7.3. |
Մաքսային տարանցումը դադարեցնելու ժամանակ ապրանքի մասին տեղեկությունները |
1. * |
3.7.3.1. |
Ապրանքների հայտարարագրի գրանցման համարը, եթե մինչև «մաքսային տարանցում» մաքսային ընթացակարգով ձևակերպելը ապրանքները ձևակերպվել են «ժամանակավոր ներմուծում (թույլտվություն)» մաքսային ընթացակարգով, «վերամշակում՝ մաքսային տարածքում» մաքսային ընթացակարգով կամ «վերամշակում՝ ներքին սպառման համար» մաքսային ընթացակարգով |
0..1 |
3.7.3.2. |
«Մաքսային տարանցում» մաքսային ընթացակարգի լրիվ կամ մասնակի դադարեցման հատկանիշը |
1 |
3.7.3.3. |
«Մաքսային տարանցում» մաքսային ընթացակարգի գործողության դադարեցման պատճառները |
1 |
3.7.3.4. |
Ապրանքները, որոնց մասով ձևակերպված է «մաքսային տարանցում» մաքսային ընթացակարգի գործողության դադարեցումը |
1..* |
3.7.3.4.1. |
Ապրանքի հերթական համարը |
1 |
3.7.3.4.2. |
Ապրանքի ծածկագիրը |
1 |
3.7.3.4.3. |
Ապրանքի անվանումը և նկարագրությունը |
1 |
3.7.3.4.4. |
Բեռնատեղերը և ապրանքների փաթեթվածքը |
1 |
3.7.3.4.4.1. |
Բեռի և ապրանքի փաթեթվածքի տեսակի մասին տեղեկությունները |
1 |
3.7.3.4.4.2. |
Բեռի և ապրանքի փաթեթվածքի մասին տեղեկությունները |
0..* |
3.7.3.4.4.2.1. |
Բեռի և ապրանքի փաթեթվածքի տեսակի ծածկագիրը |
1 |
3.7.3.4.4.2.2. |
Քանակը |
1 |
3.7.4.5. |
Ապրանքի զանգվածը |
1 |
3.7.4.5.1 |
Ապրանքի համաքաշը |
0..1 |
3.7.4.5.2. |
Ապրանքի զտաքաշը (ուղևորային մաքսային հայտարարագրի օգտագործման դեպքում) |
0..1 |
3.7.3.4.6. |
Լրացուցիչ չափման միավորը |
0..1 |
3.7.3.4.6.1. |
Ապրանքի քանակը |
1 |
3.7.3.4.6.2. |
Ծածկագիրը |
1 |
3.7.3.4.7. |
Այն բեռնարկղի նույնականացման համարը, որով փոխադրվել է ապրանքը |
0..* |
3.7.3.5. |
Ապրանքատրանսպորտային բեռնագրի համարը (ՄՃՓ-ի դեպքում) |
0..1 |
3.7.4. |
«Մաքսային տարանցում» մաքսային ընթացակարգի գործողության դադարեցումը ձևակերպելու ամսաթիվը |
1 |
3.7.5. |
«Մաքսային տարանցում» մաքսային ընթացակարգի գործողության դադարեցումը ձևակերպելու ժամը |
1 |
3.8. |
Նավիգացիոն կապարակնիքների կիրառմամբ փոխադրվող ապրանքի առնչությամբ կիրառված հսկողության միջոցներն ու ձևերը |
0..1 |
3.8.1. |
Փոխադրման եզակի համարը |
0..1 |
3.8.2. |
Նավիգացիոն կապարակնիքի եզակի նույնականացման համարը |
1 |
3.8.3. |
Հսկողության միջոցների և ձևերի կիրառման հիմքը |
1 |
3.8.4. |
Հսկողության միջոցների և ձևերի կիրառման մասին որոշում ընդունած մաքսային մարմնի ծածկագիրը |
1 |
3.8.5. |
Փոխադրողի մասին տեղեկությունները |
1 |
3.8.5.1. |
Լրիվ կամ կրճատ (համառոտ) անվանումը |
1 |
3.8.5.2. |
Նույնականացման համարը (Ղազախստանի Հանրապետության համար) |
1 |
3.8.5.3. |
Հարկային համարը (առկայության դեպքում) |
0..1 |
3.8.5.4. |
Անձը հաստատող փաստաթուղթը (ֆիզիկական անձի համար) |
0..1 |
3.8.5.5. |
Փոխադրողի գրանցման երկիրը |
1 |
3.8.6. |
Տրանսպորտային միջոցի գրանցման համարը |
1 |
3.8.7. |
Հսկողության միջոցների և ձևերի կիրառման մասին որոշում ընդունելու ամսաթիվն ու ժամը |
1 |
3.8.8. |
Հսկողության միջոցների և ձևերի կիրառման արդյունքներով ձևակերպված փաստաթղթի համարը |
1 |
3.8.9. |
Հսկողության միջոցների և ձևերի կիրառման ավարտի ամսաթիվն ու ժամը |
1 |
3.8.10. |
Հսկողության միջոցների և ձևերի կիրառման արդյունքները |
1 |
3.8.11. |
Թիվ 15 աղյուսակով նախատեսված՝ հսկողության միջոցների և ձևերի կիրառման վայրի մասին տեղեկությունները |
1». |
զ) թիվ 7 աղյուսակը շարադրել հետևյալ խմբագրությամբ.
«Աղյուսակ թիվ 7
Գործառական սխեմաների թիվ 12, 16, 18 և 20 հաղորդագրությունների տեղեկությունների կազմը
Համարը՝ ը/կ |
Անվանումը |
Բազմ. |
Հաղորդագրության համարը |
1. |
«Մաքսային տարանցում» մաքսային ընթացակարգն ավարտելու վերաբերյալ որոշում ընդունած մաքսային մարմնի ծածկագիրը |
1 |
12, 16, 18, 20 |
2. |
«Մաքսային տարանցում» մաքսային ընթացակարգն ավարտելու ամսաթիվը |
1 |
12, 16, 18, 20 |
3. |
«Մաքսային տարանցում» մաքսային ընթացակարգն ավարտելու ժամը |
1 |
12, 16, 18, 20 |
4. |
Տարանցման հայտարարագրի գրանցման համարը |
1 |
12, 16, 18, 20 |
5. |
Տեղեկությունները՝ ըստ ՄՃՓ գրքույկի |
0..1 |
12, 16, 18, 20 |
5.1. |
ՄՃՓ գրքույկի սերիան |
1 |
12, 16, 18, 20 |
5.2. |
ՄՃՓ գրքույկի համարը |
1 |
12, 16, 18, 20 |
5.3. |
ՄՃՓ գրքույկի պոկովի թերթի էջի համարը |
1 |
12, 16, 18, 20 |
6. |
«Մաքսային տարանցում» մաքսային ընթացակարգն ավարտելու վերաբերյալ որոշման մասին տեղեկությունները |
1 |
12, 16, 18, 20 |
6.1. |
Այն հանգամանքների մասին տեղեկությունները, որոնցով պայմանավորված է առաքման վայրի փոփոխությունը |
1 |
12 |
6.2. |
«Մաքսային տարանցում» մաքսային ընթացակարգն ավարտելու վայրը |
1 |
12, 16, 18, 20 |
6.2.1. |
Առաքման վայրի մաքսային մարմնի ծածկագիրը |
1 |
12, 16, 18, 20 |
6.2.2. |
Ապրանքների առաքման վայրի ե/գ կայարանի ծածկագիրը |
0..1 |
12, 16, 18, 20 |
6.2.3. |
Այն ԼՏՕ-ի մասին տեղեկությունները, որի տարածքում տեղավորված են ապրանքները՝ մինչև «մաքսային տարանցում» մաքսային ընթացակարգի գործողության ավարտը |
0..1 |
12, 16, 18, 20 |
6.2.3.1. |
ԼՏՕ-ի տարածքում մաքսային հսկողության գոտու գրանցման համարը |
0..1 |
12, 16, 18, 20 |
6.2.3.2. |
ԼՏՕ-ների ռեեստրում ընդգրկելու վերաբերյալ վկայականի համարը |
0..1 |
12, 16, 18, 20 |
6.2.3.3. |
ԼՏՕ-ի տարածքի փոստային հասցեն, թիվ 15 աղյուսակին համապատասխան տեղեկությունները |
1 |
12, 16, 18, 20 |
6.3. |
Մաքսային մարմնի պաշտոնատար անձի մասին տեղեկությունները |
0..1 |
12, 16, 18, 20 |
6.3.1. |
Մաքսային մարմնի պաշտոնատար անձի անձնական համարակալված կնիքի համարը |
0..1 |
12, 16, 18, 20 |
6.3.2. |
Մաքսային մարմնի պաշտոնատար անձի ազգանունը, անունը, հայրանունը (առկայության դեպքում) |
0..1 |
12, 16, 18, 20 |
7. |
Ապրանքների մասին տեղեկությունները |
1 |
12, 16, 18, 20 |
7.1. |
Տրանսպորտային (փոխադրման) փաստաթուղթը, որին համապատասխան փոխադրվել են ապրանքները |
1 |
12, 16, 18, 20 |
7.1.1. |
Փաստաթղթի տեսակի ծածկագիրը |
1 |
12, 16, 18, 20 |
7.1.2. |
Փաստաթղթի համարը |
1 |
12, 16, 18, 20 |
7.1.3. |
Փաստաթղթի ամսաթիվը |
1 |
12, 16, 18, 20 |
7.2. |
Առաքված ապրանքների մասին տեղեկությունները |
0..* |
12, 16, 18, 20 |
7.2.1. |
Տարանցման հայտարարագրում ապրանքի հերթական համարը |
1 |
12, 16, 18, 20 |
7.2.2. |
Ապրանքների մասնակի առաքման հատկանիշը |
0..1 |
12, 16, 18, 20 |
7.2.3. |
Ապրանքների առաքման վայրում ապրանքների դատարկման հատկանիշը |
0..1 |
12, 16, 18, 20 |
7.2.4. |
Ապրանքի ծածկագիրը |
1 |
12, 16, 18, 20 |
7.2.5. |
Ապրանքի անվանումը և նկարագրությունը |
1 |
12, 16, 18, 20 |
7.2.6. |
Բեռնատեղերը և ապրանքների փաթեթվածքը |
1 |
12, 16, 18, 20 |
7.2.6.1 |
Բեռի և ապրանքի փաթեթվածքի տեսակի մասին տեղեկությունները |
0..1 |
12, 16, 18, 20 |
7.2.6.2. |
Բեռի և ապրանքի փաթեթվածքի մասին տեղեկությունները |
0..* |
12, 16, 18, 20 |
7.2.6.2.1. |
Բեռի և ապրանքի փաթեթվածքի տեսակի ծածկագիրը |
1 |
12, 16, 18, 20 |
7.2.6.2.2. |
Քանակը |
0..1 |
12, 16, 18, 20 |
7.2.6.2.3. |
Մականշվածքը |
0..1 |
12, 16, 18, 20 |
7.2.1. |
Ապրանքի զանգվածը |
1 |
12, 16, 18, 20 |
7.2.7.1. |
Ապրանքի համաքաշը |
0..1 |
12, 16, 18, 20 |
7.2.7.2 |
Ապրանքի զտաքաշը (ուղևորային մաքսային հայտարարագրի օգտագործման դեպքում) |
0..1 |
12, 16, 18, 20 |
7.2.8. |
Լրացուցիչ չափման միավորը |
0..1 |
12, 16, 18, 20 |
7.2.8.1. |
Ապրանքի քանակը |
1 |
12, 16, 18, 20 |
7.2.8.2. |
Ծածկագիրը |
1 |
12, 16, 18, 20 |
7.2.9. |
Այն բեռնարկղի նույնականացման համարը, որով փոխադրվել է ապրանքը |
0..* |
12, 16, 18, 20 |
7.5.3. |
Ապրանքների կորստի (բացակայության, ոչնչացման) մասին տեղեկությունները |
0..* |
12, 16, 18, 20 |
7.3.1. |
Կորսված ապրանքի հերթական համարը՝ տրանսպորտային (փոխադրման) փաստաթղթում |
1 |
12, 16, 18, 20 |
7.3.2. |
Ապրանքի կամ դրա մի մասի կորստի տեսակը |
1 |
12, 16, 18, 20 |
7.3.3. |
Բեռնատեղերը և ապրանքների փաթեթվածքը |
1 |
12, 16, 18, 20 |
7.3.3.1 |
Բեռի և ապրանքի փաթեթվածքի տեսակի մասին տեղեկությունները |
0..1 |
12, 16, 18, 20 |
7.3.3.2. |
Բեռի և ապրանքի փաթեթվածքի մասին տեղեկությունները |
1..* |
12, 16, 18, 20 |
7.3.3.2.1. |
Բեռի և ապրանքի փաթեթվածքի տեսակի ծածկագիրը |
1 |
12, 16, 18, 20 |
7.3.3.2.2. |
Քանակը |
0..1 |
12, 16, 18, 20 |
7.3.4 |
Ապրանքի զանգվածը |
1 |
12, 16, 18, 20 |
7.3.4.1. |
Ապրանքի կորսված մասի համաքաշը |
0..1 |
12, 16, 18, 20 |
7.3.4.2. |
Ապրանքի կորսված մասի զտաքաշը (ուղևորային մաքսային հայտարարագրի օգտագործման դեպքում) |
0..1 |
12, 16, 18, 20 |
7.3.5. |
Կորսված ապրանքը՝ լրացուցիչ չափման միավորով |
0..1 |
12, 16, 18, 20 |
7.3.5.1. |
Քանակը |
1 |
12, 16, 18, 20 |
7.3.5.2. |
Ծածկագիրը |
1 |
12, 16, 18, 20 |
8. |
«Մաքսային տարանցում» մաքսային ընթացակարգն ավարտելու վերաբերյալ որոշում ընդունած մաքսային մարմնի նշումները |
1 |
12, 16, 18, 20 |
8.1. |
Կապարակնիքների խախտման հատկանիշը |
1 |
12, 16, 18, 20 |
8.2. |
Տրանսպորտային միջոցի բեռնատար հատվածամասի խախտման (վնասման) հատկանիշը |
1 |
12, 16, 18, 20 |
8.3. |
Վարչական իրավախախտման բացահայտված հատկանիշների մասին տեղեկությունները |
1 |
12, 16, 18, 20 |
8.4. |
Վերապահումների մասին տեղեկությունները |
0..1 |
12, 16, 18, 20 |
8.5. |
Առաքման վայր ապրանքների ժամանման դեպքում նույնականացման միջոցները |
0..* |
12, 16, 18, 20 |
8.5.1. |
Նույնականացման միջոցի տեսակի ծածկագիրը |
1 |
12, 16, 18, 20 |
8.5.2. |
Յուրաքանչյուր տեսակի նույնականացման միջոցների ընդհանուր քանակը |
1 |
12, 16, 18, 20 |
8.5.3. |
Նույնականացման միջոցը |
1..* |
12, 16, 18, 20 |
8.5.3.1. |
Նույնականացման միջոցի համարը |
1 |
12, 16, 18, 20 |
8.5.3.2. |
Նույնականացման միջոցների տարբերակիչ հատկանիշները |
0..1 |
12, 16, 18, 20 |
9. |
Մաքսային նպատակների համար նշանակություն ունեցող այլ տեղեկություններ, ներառյալ, օրինակ, մաքսային հսկողության կիրառված ձևերի և դրանց կիրառման արդյունքների մասին տեղեկությունները |
0..1 |
12, 16, 18, 20 |
10. |
Մասնակի առաքման դեպքում ապրանքների փոխադրումն ավարտող փոխադրողը |
0..1 |
12, 16, 18, 20 |
10.1. |
Փոխադրողի հերթական համարը (եթե փոխադրողի մասին տեղեկությունները հայտագրված են տարանցման հայտարարագրի մեջ) |
0..1 |
12, 16, 18, 20 |
10.2. |
Փոխադրողի մասին տեղեկությունները (տարանցման հայտարարագրի մեջ դրանց բացակայության դեպքում) |
0..1 |
12, 16, 18, 20 |
10.2.1. |
Մաքսային փոխադրողների ռեեստրում ընդգրկելու վերաբերյալ վկայականի գրանցման համարը |
0..1 |
12, 16, 18, 20 |
10.2.2. |
Թիվ 14 աղյուսակի 1-5-րդ կետերով նախատեսված տեղեկությունները |
0..1 |
12, 16, 18, 20 |
11. |
Այն տրանսպորտային միջոցների մասին տեղեկությունները, որոնց օգտագործմամբ ավարտվում է ապրանքների փոխադրումը (տրանսպորտային փոխադրումը)՝ մասնակի առաքման դեպքում |
0..* |
12, 16, 18, 20 |
11.1. |
Տրանսպորտային միջոցի հերթական համարը (հերթական համարները) (տարանցման հայտարարագրի մեջ համարակալմանը համապատասխան) |
0..1 |
12, 16, 18, 20 |
11.2. |
Տրանսպորտային միջոցի մասին տեղեկությունները (տարանցման հայտարարագրի մեջ դրանց բացակայության դեպքում) |
0..1 |
12, 16, 18, 20 |
11.2.1. |
Տրանսպորտային միջոցի տեսակի կամ տրանսպորտային փոխադրման տեսակի ծածկագիրը |
1 |
12, 16, 18, 20 |
11.2.2. |
Տրանսպորտային միջոցի տիպը |
0..1 |
12, 16, 18, 20 |
11.2.3. |
Ավտոմոբիլային տրանսպորտային միջոցի գրանցման համարը |
0..1 |
12, 16, 18, 20 |
11.2.4. |
Երկաթուղային տրանսպորտային միջոցի համարը |
0..1 |
12, 16, 18, 20 |
11.2.5. |
Նավի անվանումը |
0..1 |
12, 16, 18, 20 |
11.2.6. |
Օդանավի չվերթի համարը |
0..1 |
12, 16, 18, 20 |
11.2.7. |
Բեռնարկղի նույնականացման համարը |
0..1 |
12, 16, 18, 20 |
11.2.8. |
Այն երկրի ծածկագիրը, որտեղ գրանցված է տրանսպորտային միջոցը |
0..1 |
12, 16, 18, 20 |
12. |
«Մաքսային տարանցում» մաքսային ընթացակարգն ավարտելու մատյանում գրանցման համարը |
1 |
12, 16, 18, 20». |
է) թիվ 8 աղյուսակում՝
ավելացնել հետևյալ բովանդակությամբ 8.1.4 դիրք.
«8.1.4. Մաքսային մարմնի ծածկագիրը 1».
8.3.1 և 8.4 դիրքերը հանել.
8.6.1 դիրքի երկրորդ վանդակում տեքստը շարադրել հետևյալ խմբագրությամբ.
«Ապրանքների փոխադրումը (տրանսպորտային փոխադրումը) շարունակող փոխադրողի հերթական համարը (եթե փոխադրողի մասին տեղեկությունները հայտագրված են տարանցման հայտարարագրի մեջ)».
8.6.2 դիրքի երկրորդ վանդակում տեքստը շարադրել հետևյալ խմբագրությամբ.
«Փոխադրողի մասին տեղեկությունները (տարանցման հայտարարագրում դրանց բացակայության դեպքում)».
ը) թիվ 9 աղյուսակում՝
6.2 դիրքը շարադրել հետևյալ խմբագրությամբ.
«6.2. Վթարի կամ անհաղթահարելի ուժի ազդեցության մասին ակտը 1».
6.2.1 դիրքի երկրորդ վանդակում տեքստը շարադրել հետևյալ խմբագրությամբ.
«Վթարի կամ անհաղթահարելի ուժի ազդեցության մասին ակտի համարը».
6.2.2 դիրքի երկրորդ վանդակում տեքստը շարադրել հետևյալ խմբագրությամբ.
«Վթարի կամ անհաղթահարելի ուժի ազդեցության մասին ակտը կազմելու ամսաթիվը».
6.2.3 դիրքը հանել.
լրացնել հետևյալ բովանդակությամբ 6.3 և 6.4 դիրքեր.
«6.3. Մաքսային հսկողության արդյունքների արձանագրման ամսաթիվը 0..1
6.4. Մաքսային հսկողության արդյունքների արձանագրման ժամը 0..1».
7-րդ դիրքի երկրորդ վանդակում տեքստը շարադրել հետևյալ խմբագրությամբ.
«Ապրանքների կորստի (բացակայության, վնասման, ոչնչացման) մասին տեղեկությունները».
7.2 դիրքը շարադրել հետևյալ խմբագրությամբ.
«7.2. Կորսված (բացակայող, վնասված, ոչնչացված)
ապրանքները 0..*».լրացնել հետևյալ բովանդակությամբ 7.2.1 - 7.2.5.2 դիրքեր.
«7.2.1. |
Տարանցման հայտարարագրում ապրանքի հերթական համարը |
1 |
7.2.2. |
Ապրանքի կամ դրա մի մասի կորստի տեսակի ծածկագիրը (կորսված, ոչնչացված, վնասված) |
1 |
7.2.3. |
Բեռնատեղերը և ապրանքների փաթեթվածքը |
0..1 |
7.2.3.1. |
Բեռի և ապրանքի փաթեթվածքի տեսակի մասին տեղեկությունները |
1 |
7.2.3.2. |
Բեռի և ապրանքի փաթեթվածքի մասին տեղեկությունները |
0..* |
7.2.3.2.1. |
Ապրանքի փաթեթվածքի տեսակի ծածկագիրը |
1 |
7.2.3.2.2. |
Տվյալ տեսակի փաթեթվածքների քանակը |
1 |
7.2.4. |
Ապրանքի զանգվածը |
1 |
7.2.4.1. |
Կորսված ապրանքի համաքաշը |
0..1 |
7.2.4.2. |
Կորսված ապրանքի զտաքաշը (ուղևորային մաքսային հայտարարագրի օգտագործման դեպքում) |
0..1 |
7.2.5. |
Լրացուցիչ չափման միավորները |
0..1 |
7.2.5.1. |
Ապրանքի քանակը |
1 |
7.2.5.2. |
Ծածկագիրը |
1». |
7.3-7.6.2 դիրքերը հանել.
թ) թիվ 11 աղյուսակից 8.1 դիրքը հանել.
ժ) թիվ 13 աղյուսակը շարադրել հետևյալ խմբագրությամբ.
«Աղյուսակ թիվ 13
Գործառական սխեմաների թիվ 29 հաղորդագրության տեղեկությունների կազմը
Համարը՝ ը/կ |
Անվանումը |
Բազմ. |
1. |
Տարանցման հայտարարագրի գրանցման համարը |
1 |
2. |
Տեղեկությունները՝ ըստ ՄՃՓ գրքույկի |
0..1 |
2.1. |
ՄՃՓ գրքույկի սերիան |
1 |
2.2. |
ՄՃՓ գրքույկի համարը |
1 |
2.3. |
ՄՃՓ գրքույկի պոկովի թերթի էջի համարը |
1 |
3. |
«Մաքսային տարանցում» մաքսային ընթացակարգի գործողության դադարեցումը ձևակերպած մաքսային մարմնի ծածկագիրը |
1 |
4. |
Մաքսային մարմնի պաշտոնատար անձի մասին տեղեկությունները |
1 |
4.1. |
Մաքսային մարմնի պաշտոնատար անձի անձնական համարակալված կնիքի համարը |
0..1 |
4.2. |
Մաքսային մարմնի պաշտոնատար անձի ազգանունը, անունը, հայրանունը (առկայության դեպքում) |
0..1 |
5 |
Մաքսային տարանցումը դադարեցնելու ժամանակ ապրանքի մասին տեղեկությունները |
1..* |
5.1. |
Ապրանքների հայտարարագրի գրանցման համարը, եթե մինչև «մաքսային տարանցում» մաքսային ընթացակարգով ձևակերպելը ապրանքները ձևակերպվել են «ժամանակավոր ներմուծում (թույլտվություն)» մաքսային ընթացակարգով, «մաքսային տարածքում վերամշակում» մաքսային ընթացակարգով կամ «ներքին սպառման համար վերամշակում» մաքսային ընթացակարգով |
0..1 |
5.2. |
«Մաքսային տարանցում» մաքսային ընթացակարգի լրիվ կամ մասնակի դադարեցման հատկանիշը |
1 |
5.3. |
«Մաքսային տարանցում» մաքսային ընթացակարգի գործողության դադարեցման պատճառները |
1 |
5.4. |
Ապրանքները, որոնց մասով ձևակերպված է «մաքսային տարանցում» մաքսային ընթացակարգի գործողության դադարեցումը |
1.. * |
5.4.1. |
Տարանցման հայտարարագրում ապրանքի հերթական համարը |
1 |
5.4.2. |
Ապրանքի ծածկագիրը |
1 |
5.4.3. |
Ապրանքի անվանումը և նկարագրությունը |
1 |
5.4.4. |
Բեռնատեղերը և ապրանքների փաթեթվածքը |
1 |
5.4.4.1. |
Բեռի և ապրանքի փաթեթվածքի տեսակի մասին տեղեկությունները |
1 |
5.4.4.2. |
Բեռի և ապրանքի փաթեթվածքի մասին տեղեկությունները |
0..* |
5.4.4.2.1. |
Բեռի և ապրանքի փաթեթվածքի տեսակի ծածկագիրը |
1 |
5.4.4.2.2. |
Քանակը |
1 |
5.4.5. |
Ապրանքի զանգվածը |
1 |
5.4.5.1. |
Ապրանքի համաքաշը |
0..1 |
5.4.5.2 |
Ապրանքի զտաքաշը (ուղևորային մաքսային հայտարարագրի օգտագործման դեպքում) |
0..1 |
5.4.6. |
Լրացուցիչ չափման միավորը |
0..1 |
5.4.6.1. |
Ապրանքի քանակը |
1 |
5.4.6.2. |
Ծածկագիրը |
1 |
5.4.7. |
Այն բեռնարկղի նույնականացման համարը, որով փոխադրվել է ապրանքը |
0..* |
5.5. |
Ապրանքատրանսպորտային բեռնագրի համարը (ՄՃՓ-ի դեպքում) |
0..1 |
6. |
«Մաքսային տարանցում» մաքսային ընթացակարգի գործողության դադարեցումը ձևակերպելու ամսաթիվը |
1 |
7. |
«Մաքսային տարանցում» մաքսային ընթացակարգի գործողության դադարեցումը ձևակերպելու ժամը |
1» |
ժա) թիվ 15 աղյուսակի 1-ին դիրքի երկրորդ վանդակում տեքստը շարադրել հետևյալ խմբագրությամբ՝ «Երկրի ծածկագիրը».
ժբ) թիվ 16 աղյուսակում՝
անվանումը «291» թվերից հետո և 1 - 4.2 դիրքերը չորրորդ վանդակում լրացնել «,43» թվերով.
լրացնել հետևյալ բովանդակությամբ դիրք.
«15 Թիվ 23 աղյուսակին համապատասխան տեղեկությունները 0..1 43».
ժգ) թիվ 20 աղյուսակում՝
1-ին դիրքի երկրորդ վանդակում «հավաստագրի» բառը փոխարինել «ապահովման մեկանգամյա հավաստագրի» բառերով.
2-րդ դիրքի երկրորդ վանդակում «ապահովման» բառից հետո ավելացնել «մեկանգամյա» բառը.
ժդ) թիվ 21 աղյուսակում՝
1-ին դիրքի երկրորդ վանդակում «հավաստագրի» բառը փոխարինել «ապահովման մեկանգամյա հավաստագրի (ապահովման գլխավոր հավաստագրի)» բառերով.
2-րդ դիրքի երկրորդ վանդակում «ապահովման հավաստագրի» բառերը փոխարինել «ապահովման մեկանգամյա հավաստագրի (ապահովման գլխավոր հավաստագրի)» բառերով.
ժե) թիվ 22 աղյուսակում՝
2-րդ դիրքում «ապահովման հավաստագրի» բառերը փոխարինել «ապահովման մեկանգամյա հավաստագրի (ապահովման գլխավոր հավաստագրի)» բառերով.
ժզ) լրացնել հետևյալ բովանդակությամբ թիվ 23 աղյուսակ.
«Աղյուսակ թիվ 23
Գործառական սխեմաների թիվ 42 հաղորդագրության տեղեկությունների կազմը
Համարը՝ ը/կ |
Անվանումը |
Բազմ. |
1. |
Տարանցման հայտարարագրի գրանցման համարը |
1 |
2. |
ՄՃՓ գրքույկը |
0..1 |
2.1. |
ՄՃՓ գրքույկի սերիան |
1 |
2.2. |
ՄՃՓ գրքույկի համարը |
1 |
2.3 |
ՄՃՓ գրքույկի պոկովի թերթի էջի համարը |
1 |
3. |
Փոխադրման եզակի համարը |
0..1 |
4. |
Նավիգացիոն կապարակնիքի եզակի նույնականացման համարը |
1 |
5. |
Հսկողության միջոցների և ձևերի կիրառման հիմքը |
1 |
6. |
Հսկողության միջոցների և ձևերի կիրառման մասին որոշում ընդունած մաքսային մարմնի ծածկագիրը |
1 |
7. |
Փոխադրողի մասին տեղեկությունները |
1 |
7.1. |
Լրիվ կամ կրճատ (համառոտ) անվանումը |
1 |
7.2. |
Նույնականացման համարը (Ղազախստանի Հանրապետության համար) |
1 |
7.3. |
Հարկային համարը (առկայության դեպքում) |
0..1 |
7.4. |
Անձը հաստատող փաստաթուղթը (ֆիզիկական անձի համար) |
0..1 |
7.5. |
Փոխադրողի գրանցման երկիրը |
1 |
8. |
Տրանսպորտային միջոցի գրանցման համարը |
1 |
9. |
Հսկողության միջոցների և ձևերի կիրառման մասին որոշում ընդունելու ամսաթիվն ու ժամը |
1 |
10. |
Հսկողության միջոցների և ձևերի կիրառումն սկսելու ամսաթիվն ու ժամը |
1 |
11. |
Հսկողության միջոցների և ձևերի կիրառման արդյունքներով ձևակերպված փաստաթղթի համարը |
1 |
12. |
Հսկողության միջոցների և ձևերի կիրառման ավարտի ամսաթիվն ու ժամը |
1 |
13. |
Հսկողության միջոցների և ձևերի կիրառման արդյունքները |
1 |
14. |
Թիվ 15 աղյուսակով նախատեսված՝ հսկողության միջոցների և ձևերի կիրառման վայրի մասին տեղեկությունները |
1»։ |
14. Նշված կանոնների թիվ 4 հավելվածում՝
14-18-րդ կետերի առաջին վանդակում «ապահովման հավաստագրի» բառերը փոխարինել «ապահովման մեկանգամյա հավաստագրի (ապահովման գլխավոր հավաստագրի)» բառերով.
2-րդ ծանոթագրության մեջ «ապահովման հավաստագիր» բառերը փոխարինել «ապահովման մեկանգամյա հավաստագրի (ապահովման գլխավոր հավաստագրի)» բառերով։
Պաշտոնական հրապարակման օրը՝ 10 հունվարի 2025 թվական:
